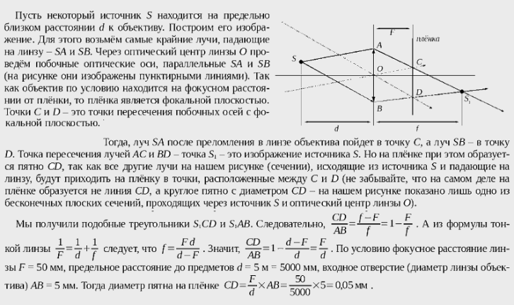
Подбор объектива: Фокусное расстояние | БИК Дом оптики
Одним из самых главных критериев при выборе объектива для телевизионной камеры является такой параметр,как фокусное расстояние.Что называется фокусным расстоянием, на что оно влияет и как правильно его рассчитать будет подробно рассмотрено в данной статье.
Введение и технические аспекты.
Фокусное расстояние является типичной характеристикой любой оптической системы. Фокусное расстояние объектива (f) — это расстояние от оптической плоскости объектива до плоскости, где фокусируются лучи света (точка F), входящие в объектив параллельным пучком.
Рисунок 1. F- главный фокус, f-фокусное расстояние. Различные объективы фокусируют лучи света
в разных точках, и поэтому имеют,разное фокусное расстояние.
В зависимости от расхождения коллимированных лучей линзы объектива можно разделить на положительные (выпуклые) и отрицательные (вогнутые). Ход лучей света в выпуклых и вогнутых линзах различен.
Выпуклые стеклянные линзы, преобразуют параллельный пучок световых лучей в сходящийся; поэтому иначе их называют собирающими (рис. 2, слева). Вогнутые стеклянные линзы при этом создают расходящийся пучок света, поэтому их называют рассеивающими (рис. 2, справа).
Рисунок 2. Собирающая и рассеивающая линзы.
Точка, в которой пересекаются после преломления в линзе либо сами световые лучи, когда линза собирающая, либо их продолжения в обратную сторону, когда линза рассеивающая, называется главным фокусом линзы. У собирающих линз фокус действительный, а у рассеивающих мнимый. У всякой линзы два главных фокуса — по одному с каждой стороны. Если слева и справа от линзы одна и та же среда, то оба эти фокуса располагаются на одинаковых расстояниях от линзы. Фокусное расстояние линзы зависит от степени кривизны ее поверхностей. Линза с более выпуклыми поверхностями преломляет лучи сильнее, чем линза с менее выпуклыми поверхностями, и поэтому обладает меньшим фокусным расстоянием.
Рисунок 3. Формула линзы.
F-фокусное расстояние линзы, d-расстояние от предмета до линзы, f-расстояние от изображения предмета до линзы.
При использовании формулы линзы следует верно использовать правило знаков: +F — линза собирающая; -F — линза рассеивающая; +d — предмет действительный; -d — предмет мнимый; +f — изображение предмета действительное; -f — изображение предмета мнимое.
Влияние фокусного расстояния объектива.
Фокусное расстояние объектива определяет его поле зрения и заодно степень увеличения предмета в данной точке съёмки. Чем короче фокусное расстояние,тем шире поле зрения. Чем длиннее фокусное расстояние,чем уже поле зрения. Фокусное расстояние в объективах принято измерять в мм (12 мм, 25 мм, 35 мм, 50 мм и т.д.).
Рисунок 4. Зависимость угла обзоры телевизионной камеры от фокусного расстояния объектива.
В зависимости от фокусного расстояния все объективы можно разделить на три большие группы: широкоугольные, нормальные и длиннофокусные.
Объективы, предназначенные для съемок объектов больших размеров с малого расстояния должны обладать широким углом зрения, то есть быть широкоугольными, следовательно, фокусное расстояние таких объективов гораздо меньше диагонали кадра, а угол изображения больше, чем у нормальных объективов. Необходимо учитывать, что широкоугольные объективы по сравнению с другими дают большие перспективные искажения, искажают предметы, расположенные на краю поля их зрения, обладают большим виньетированием по краям и углам кадра.
Объективы, предназначенные для съемки удаленных объектов крупным планом должны иметь большое фокусное расстояние, следовательно, малый угол зрения. Они также называются телеобъективами. Длиннофокусными являются такие объективы, у которых фокусное расстояние, по меньшей мере, в 1,5 раза больше диагонали кадра. Длиннофокусные объективы по сравнению с нормальными и широкоугольными обладают меньшей глубиной резкости и в меньшей степени передают объемность и глубину пространства, т.
е. визуально сближая дальний и передний планы.
По конструктивному типу исполнения объективы существуют объективы с переменным и постоянным фокусным расстоянием. Объективы у которых фокусное расстояние может изменяться в заданных пределах называются вариофокальными («зум-объективами»), объективы с постоянным фокусным расстоянием называются монофокальными («фикс-объективы»). В отличие от монофокальных объективов, вариофокальные объективы позволяют регулировать расстояние до объекта наблюдения, тем самым давая возможность более подробно рассмотреть ту или иную деталь происходящего. Основными преимуществами монофокальных объективов являются стоимость, вес,большая светосила, меньшие геометрические искажения и аберрации.
Как правильно рассчитать фокусное расстояние?
Если известно расстояние от камеры до объекта, ширина объекта, а также физический размер матрицы на используемой камере видеонаблюдения, то для расчета фокусного расстояния объектива можно воспользоваться простой формулой:
f = H x D / W
где f – это фокусное расстояние объектива (мм),
H – размер матрицы по горизонтали (мм),
D – расстояние от телевизионной камеры до объекта (м),
W – ширина объекта наблюдения (м).
Фокусное расстояние является физической величиной самого объектива и не зависит от типа камеры, на которой используется или будет использоваться объектив!
Внимание! Более простой и удобной способ расчета фокусного расстояния — это воспользоваться Калькулятором расчета фокусного расстояния и углов обзора.
22. Фокусное расстояние линзы . Объясняя мир [Истоки современной науки]
Рассмотрим поставленную вертикально линзу с выпуклой передней стороной и плоской задней – похожие линзы Галилей и Кеплер использовали для изготовления объективов своих телескопов. Из криволинейных поверхностей легче всего полировать сферические, и мы допустим, что форма передней поверхности линзы – сегмент сферы радиусом r. Также в наших рассуждениях будем считать, что линза тонкая, то есть ее максимальная толщина значительно меньше, чем r.
Пусть луч света горизонтально падает на линзу параллельно ее оси и встречается с поверхностью линзы в точке P.
В этом случае отрезок от расположенного позади линзы центра кривизны C сферической поверхности до точки P образует с центральной осью линзы угол ?. Линза преломит луч света таким образом, что после того, как он выйдет из ее толщи через заднюю поверхность, он пересечет ось под другим углом, который мы обозначим ?. Точку его пересечения с осью симметрии линзы обозначим
Для начала обратим внимание, что длина дуги вдоль передней поверхности линзы от оси линзы до точки P есть доля ?/360° от полной длины окружности, образующей сферы 2?r.
С другой стороны, та же самая дуга составляет ?/360° от полной длины окружности радиусом f, которая равна 2?f. Будем считать, что эти две дуги одинаковые, и приравняем их:
Теперь, сокращая в правой и левой частях 360° и 2?, получаем пропорцию:
Значит, чтобы рассчитать фокусное расстояние линзы, нужно найти отношение ? к ?.
Для этого нужно обратить внимание, что именно происходит с лучом света внутри линзы (см. рис. 16б). Отрезок от центра кривизны C до точки P, в которой горизонтальный луч падает на линзу, перпендикулярен выпуклой сферической поверхности линзы в точке P, поэтому угол между этим перпендикуляром и лучом (то есть угол падения луча) равен ?. Как известно еще со времен Клавдия Птолемея, если угол ? достаточно мал (а для тонкой линзы так и есть), то угол ? между направлением луча в толще стекла и тем же перпендикуляром (то есть угол преломления луча) пропорционален углу падения:
? = ?/n,
где n > 1 – постоянная величина, называемая коэффициентом преломления, которая зависит от свойств стекла и окружающей среды – чаще всего это воздух (Ферма показал, что
В таком случае угол ? между лучом света в толще стекла и осью линзы равняется:
? = ? ? ? = (1 ? 1/n)?.
Рис. 16. Фокусное расстояние линзы: а) определение фокусного расстояния. Горизонтальная штриховая прямая – оптическая ось линзы. Линии со стрелками обозначают направление лучей света, падающих на линзу параллельно ее оси. Мы рассматриваем один луч, который падает на линзу в точке P, в которой он образует малый угол ?, с перпендикулярной поверхности прямой, проходящей через точку P и центр кривизны C поверхности линзы. Этот луч преломляется линзой, выходя из нее идет под углом ? к оси линзы и пересекает ее в точке F, находящейся на расстоянии f от линзы. Это расстояние и называется фокусным. Поскольку ? пропорционален ?, все горизонтальные лучи собираются линзой в этой точке; б) вычисление фокусного расстояния. Здесь показан маленький фрагмент линзы, где наклонная сплошная линия со штриховкой слева обозначает небольшой сегмент передней выпуклой поверхности линзы.
Сплошная линия со стрелкой отмечает путь луча, преломляемого линзой, который входит в ее толщу в точке P под небольшим углом ? к перпендикуляру к поверхности в этой точке. Этот перпендикуляр показан на чертеже как наклонная пунктирная линия – часть прямой, проходящей через точку P и центр C кривизны поверхности линзы, который не показан, потому что находится за границей этого чертежа. Входя внутрь линзы, луч преломляется и образует угол ? с этим перпендикуляром, а покидая ее, преломляется снова, образуя угол ? с перпендикуляром к плоской задней поверхности линзы. Этот второй перпендикуляр показан на чертеже как пунктирная прямая, параллельная оптической оси линзы.
Это угол между лучом света и перпендикуляром к плоской задней поверхности линзы, под которым луч достигает этой поверхности. Однако, когда луч выходит сквозь заднюю поверхность, он образует другой угол – ? по отношению к перпендикуляру к этой поверхности. Соотношение между углами ? и ? такое же, как в случае, если бы свет шел в противоположную сторону: тогда ? был бы углом падения, а ? – углом преломления, то есть ? = ?/n, и, следовательно:
? = n? = (n ? 1)?.
Отсюда мы видим, что угол ? прямо пропорционален ?, и значит, используя нашу ранее полученную формулу для отношения f/r, получаем:
Это равенство не зависит от ?, так что, как я и обещал, все лучи света, падающие на линзу горизонтально, собираются ею в одну и ту же точку на ее оси симметрии.
Если радиус кривизны r очень большой, кривизна у передней поверхности линзы маленькая, и поэтому линза ведет себя почти как плоский кусок стекла – преломление света на входе в линзу почти компенсируется преломлением на выходе. Также, если коэффициент преломления n близок к 1, линза очень слабо преломляет свет, какой бы формы она ни была. И в том, и в другом случае фокусное расстояние будет очень большим, и тогда мы говорим, что такая линза слабая. Сильная же линза – это линза со средним радиусом кривизны и коэффициентом преломления, существенно отличающимся от 1. Например, для стеклянной линзы n ? 1,5.
Результат получается таким же, как раньше, в том случае, если r’ значительно больше r, – тогда задняя поверхность получается практически плоской.
Понятие о фокусном расстоянии можно распространять и на вогнутые линзы, как, например, такую линзу, которую Галилео Галилей использовал в качестве окуляра своего телескопа. Вогнутая линза может превратить сходящийся пучок лучей света в параллельный или даже в расходящийся. Можно определить фокусное расстояние линзы, рассматривая такой сходящийся пучок лучей, который она выпрямляет: тогда фокусным расстоянием будет расстояние от линзы до той точки, где исходные лучи сошлись бы, если бы линзы на их пути не было. И хотя у него иной смысл, фокусное расстояние вогнутой линзы рассчитывается по формуле, аналогичной той, которую мы вывели для выпуклой линзы.
Фокусное расстояние линз | Сайн Сервис — Статьи
Новости
Луч CO2лазера, формируемый лазерной трубкой, преломленный зеркалами, напрямую фокусируется на заготовке, с помощью фокусирующей линзы. Для процесса лазерной резки необходимо сфокусировать лазерный луч высокой мощности в пятно минимального диаметра, которое имеет необходимую плотность мощности для осуществления резания. Фокусное расстояния фокусирующей линзы определяет диаметр пятна и глубину фокуса — эффективное расстояние, в пределах которого достигается максимальное качество резки.
Фокус лазерного луча изображена ниже, где 2×z глубина фокуса (Длина Рэлея), диаметр фокусируемого пятна df имеет зависимость:
df = 4λ/π×f/D×1/K = 4λ/π×f/D×M2
Зависимость показывает, что фокусируемое пятно лазерного луча минимального диаметра достижимо при меньшем фокусном расстоянии (f), хорошем качестве луча, имеющим параметр K близкий к 1 (M2=1/K), большом диаметре параллельного лазерного луча на фокусирующей линзе (D) и короткой длине волны (λ).
Глубина фокуса также зависит от тех же параметров, что и диаметр пятна. Как правило, чем меньше диаметр фокусируемого лазерного луча, тем меньше глубина фокуса.
Для лазерной резки тонких материалов (толщиной менее 4 мм) небольшое фокусное расстояние, в среднем 63,5 мм, на практике обеспечивает узкий прорез и гладкую поверхность кромки за счет минимального диаметра фокусируемого лазерного луча. Большое фокусное расстояние предпочтительно при резке толстых материалов, где глубина фокуса должна быть приблизительно равна половине толщины заготовки. Лазерный луч с высоким качеством должен обеспечивать большое фокусное расстояние без увеличения диаметра фокусируемого пятна. Диаметр фокусируемого пятна и глубина фокуса это параметры, определяющие фокусное расстояние, которое оптимизируется в зависимости от толщины обрабатываемого материала.
На практике нам часто нужно рассчитать какую толщину материала может прорезать линза с идеально прямым резом, в таком случае нам поможет формула:
2z= 2.
2 = 2,8 мм
Еще раз оговоримся, что это НЕ максимальная толщина материала, которую можно прорезать определенной линзой. Она прорежет гораздо большую толщину и какую толщину можно прорезать определяет не линза, а мощность излучателя. Это та толщина, при которой рез будет идеально прямым, так как при большей толщине материала углы краев реза начнут скругляться. Например, при увеличении толщины материала на 30%, это скругление не будет заметно глазу, поэтому например на 5″ линзах многие режут и 15 мм, а кого-то устраивает и форма реза даже на 20 мм толщины материала.
© 2017 САЙН СЕРВИС. Все права защищены.
Любое копирование информации с сайта sign-service.ru должно производится с сылкой на источник и с согласия администрации ресурса.
Новости
Обзор широкоформатных ламинаторов
Широкоформатные ламинаторы являются специальными аппаратами, с помощью которых можно покрывать постерную бумагу или ПВХ пленку с печатью — пластиковой пленкой.
Благодаря подобному процессу, материал становится защищенным перед различными механическими воздействими, при этом сохраняя свой привлекательный внешний вид в течение длительного периода. На нашем сайте вы можете недорого купить данное оборудование.
Читать
Новости
Датчик растра — купить по выгодной цене в компании САЙН СЕРВИС
Мы занимаемся продажей широкоформатного оборудования для российских компаний. Помимо этого мы поставляем запчасти и расходники различного типа. Как и любая техника, рано или поздно возникают неполадки в приспособлениях для широкоформатной печати, например, выходит из строя датчик растра.
Читать
Новости
Чиллер CW 5200: назначение и особые преимущества
Владельцы лазерных станков нередко сталкиваются с рекомендацией приобрести чиллер. Это устройство не является обязательным, но будет очень полезным.
Читать
Новости
УФ чернила и оборудование
В сравнение с сольвентными принтерами, УФ-модели выделяются высокой экологичностью.
Они не содержат летучих органических веществ, которые испаряются после печати. Помимо этого, они обладают рядом преимуществ:
Читать
Новости
Фрезерный станок – оборудование для изготовления рекламной продукции
Облик современных городов преобразился кардинально: он стал ярче и наряднее, особенно хорошо эти изменения заметны в темное время суток. Такое преображение стало возможным благодаря обилию рекламы: рекламные щиты, лайтбоксы и рекламные вывески – все это не только изменяет облик города, но и влияет на потребление людей, формирует предпочтения.
Читать
3.19 Линза. Фокусное расстояние линзы.
3.19 Линза. Фокусное расстояние линзы.
Линзами называют прозрачные тела, ограниченные с двух сторон сферическими поверхностями.
Линзы бывают двух типов выпуклыми (собирающими) или вогнутыми (рассеивающими). У выпуклой линзы середина толще чем края, у вогнутой наоборот середина тоньше чем края.
Ось проходящая через центр линзы, перпендикулярная линзе, называется главной оптической осью.
Лучи идущие параллельно главной оптической оси преломляются проходя через линзу и собираются в одной точке, называемой точкой фокуса линзы или просто фокус линзы (для собирающей линзы). В случае рассеивающей линзы, лучи идущие параллельно главной оптической оси рассеиваются и расходятся в сторону от оси, но продолжения этих лучей пересекаются в одной точке, называемой точкой мнимого фокуса.
OF — фокусное расстояние линзы (OF=F просто обозначают буквой F).
Оптическая сила линзы — это величина, обратная ее фокусному расстоянию. , измеряется в диоптриях [дптр].
Например если фокусное расстояние линзы равно 20 см (F=20см=0,2м) то ее оптическая сила D=1/F=1/0,2=5 дптр
Для построения изображения с помощью линзы используют следующие правила:
— луч прошедший через центр линзы не преломляется;
— луч идущий параллельно главной оптической оси преломившись пройдет через точку фокуса;
— луч прошедший через точку фокуса после преломления пойдет параллельно главной оптической оси;
Рассмотрим классические случаи: а) предмет АВ находится за двойным фокусом d2F.
изображение: действительное, уменьшенное, перевернутое.
изображение: мнимое, уменьшенное, прямое.
б) предмет АВ находится между фокусом и двойным фокусом F
изображение: действительное, увеличеное, перевернутое.
изображение: мнимое, уменьшеное, прямое.
в) предмет АВ находится между линзой и фокусом d
изображение: мнимое, увеличеное, прямое.
изображение: мнимое, уменьшеное, прямое.
г) предмет АВ находится на двойном фокусе d=F
изображение: действительное, равное, перевернутое.
Формула тонкой линзы:
где F — фокусное расстояние линзы, d — расстояние от предмета до линзы, f — расстояние от линзы до изображения.
Г — увеличение линзы, h — высота предмета, H — высота изображения.
Задание огэ по физике: С помощью собирающей линзы получено мнимое изображение предмета. Предмет по отношению к линзе расположен на расстоянии
1)меньшем фокусного расстояния
2)равном фокусному расстоянию
3)большем двойного фокусного расстояния
4)большем фокусного и меньшем двойного фокусного расстояния
Решение: Мнимое изображение предмета с помощью собирающей линзы можно получить только в случае когда предмет по отношению к линзе расположен на расстоянии меньшем фокусного расстояния.
(см рисунок выше)
Ответ: 1
Задание огэ по физике фипи: На рисунке изображён ход луча, падающего на тонкую линзу с фокусным расстоянием F. Ходу прошедшего через линзу луча соответствует пунктирная линия
Решение: Луч 1 проходит через фокус, значит до этого он шел параллельно главной оптической оси, луч 3 параллелен главной оптической оси, значит до этого он прошел через фокус линзы (слева от линзы), луч 2 находится между ними.
Ответ: 2
Задание огэ по физике фипи: Предмет находится от собирающей линзы на расстоянии, равном F. Каким будет изображение предмета?
1) прямым, действительным
2) прямым, мнимым
3) перевернутым, действительным
4) изображения не будет
Решение: луч прошедший через точку фокуса попав в линзу идет параллельно главной оптической оси, получить изображения предмета находящегося в точке фокуса невозможно.
Ответ: 4
Задание огэ по физике фипи: Школьник проводит опыты с двумя линзами, направляя на них параллельный пучок света.
Ход лучей в этих опытах показан на рисунках. Согласно результатам этих опытов, фокусное расстояние линзы Л2
1) больше фокусного расстояния линзы Л1
2) меньше фокусного расстояния линзы Л1
3) равно фокусному расстоянию линзы Л1
4) не может быть соотнесено с фокусным расстоянием линзы Л1
Решение: после прохождения через линзу Л2 лучи идут параллельно, следовательно фокусы двух линз совпали, из рисунка видно, что фокусное расстояние линзы Л2 меньше фокусного расстояния линзы Л1
Ответ: 2
Задание огэ по физике фипи: На рисунке изображены предмет S и его изображение S′, полученное с помощью
1) тонкой собирающей линзы, которая находится между предметом и его изображением
2) тонкой рассеивающей линзы, которая находится левее изображения
3) тонкой собирающей линзы, которая находится правее предмета
4) тонкой рассеивающей линзы, которая находится между предметом и его изображением
Решение: соеденив предмет S и его изображение S′ найдем где находится центр линзы, так как изображение S′ выше чем предмет S, значит изображение увеличенное.
Собирающая линза дает увеличенное изображение S′. (см выше в теории)
Ответ: 3
Задание огэ по физике фипи: Предмет находится от собирающей линзы на расстоянии, меньшем 2F и большем F. Какими по сравнению с размерами предмета будут размеры изображения?
1) меньшими
2) такими же
3) большими
4) изображения не будет
Решение: Смотрите выше пункт б) предмет АВ находится между фокусом и двойным фокусом.
Ответ: 3
Задание огэ по физике фипи: После прохождения оптического прибора, закрытого на рисунке ширмой, ход лучей 1 и 2 изменился соответственно на 1′ и 2′. За ширмой находится
1) собирающая линза
2) рассеивающая линза
3) плоское зеркало
4) плоскопараллельная стеклянная пластина
Решение: лучи, после прохождения оптического прибора, расходятся, а это возможно только после прохождения лучей через рассеивающую линзу.
Ответ: 2
Задание огэ по физике фипи: На рисунке изображены оптическая ось ОО1 тонкой линзы, предмет А и его изображение А1, а также ход двух лучей, участвующих в образовании изображения.
Согласно рисунку фокус линзы находится в точке
1) 1, причём линза является собирающей
2) 2, причём линза является собирающей
3) 1, причём линза является рассеивающей
4) 2, причём линза является рассеивающей
Решение: луч, идущий параллельно главной оптической оси, после прохождения сквозь линзу, преломляется и проходит через точку фокуса. На рисунке видно, что это точка 2 и линза собирающая.
Ответ: 2
Задание огэ по физике фипи: Ученик исследовал характер изображения предмета в двух стеклянных линзах: оптическая сила одной линзы D1 = –5 дптр, другой D2 = 8 дптр – и сделал определённые выводы. Из приведённых ниже выводов выберите два правильных и запишите их номера.
1) Обе линзы собирающие.
2) Радиус кривизны сферической поверхности первой линзы равен радиусу кривизны сферической поверхности второй линзы.
3) Фокусное расстояние первой линзы по модулю больше, чем второй.
4) Изображение предмета, созданное и той, и другой линзой, всегда прямое.
5) Изображение предмета, созданное первой линзой, всегда мнимое, изображение, а созданное второй линзой мнимое только в том случае, когда предмет находится между линзой и фокусом.
Решение: Знак минус показывает что первая линза рассеивающая, а вторая собирающая, следовательно изображение предмета, созданное первой линзой, всегда мнимое, изображение, а созданное второй линзой мнимое только в том случае, когда предмет находится между линзой и фокусом. Фокусное расстояние первой линзы по модулю больше, чем фокусное расстояние второй линзы. Из формулы для оптической силы линзы F=1/D, тогда F1=0,2 м. F2=0,125 м.
Ответ: 35
Задание огэ по физике фипи: В какой из точек будет находиться изображение точечного источника S, создаваемое собирающей линзой с фокусным расстоянием F?
1) 1
2) 2
3) 3
4) 4
Решение:
Ответ: 1
Задание огэ по физике фипи: Может ли двояковыпуклая линза рассеивать пучок параллельных лучей? Ответ поясните.
Решение: Может, если показатель преломления окружающей среды будет больше показателя преломления линзы.
Задание огэ по физике фипи: На рисунке изображены тонкая рассеивающая линза и три предмета: А, Б и В, расположенные на оптической оси линзы. Изображение какого(-их) предмета(-ов) в линзе, фокусное расстояние которой F, будет уменьшенным, прямым и мнимым?
1) только А
2) только Б
3) только В
4) всех трёх предметов
Решение: Тонкая рассеивающая линза, всегда дает уменьшенное, прямое и мнимое изображение, при любом расположении предмета.
Ответ: 4
Задание огэ по физике (фипи): Предмет, находящийся между фокусным и двойным фокусным расстоянием линзы, переместили ближе к двойному фокусу линзы. Установите соответствие между физическими величинами и их возможными изменениями при приближении предмета к двойному фокусу линзы.
Для каждой величины определите соответствующий характер изменения:
1) увеличивается
2) уменьшается
3) не изменяется
Запишите в таблицу выбранные цифры под соответствующими буквами.
Цифры в ответе могут повторяться.
Расстояние между линзой и изображением предмета | Высота изображения |
Решение: Если предмет находится между фокусом и двойным фокусом то его изображение увеличиное и находится за двойным фокусом, при приближении к двойному фокусу размеры будут уменьшаться и изображение станет ближе к линзе, так как, если тело находится на двойном фокусном расстоянии то изображение равно самому себе и находится на двойном фокусе.
Ответ: 22
Задание демонстрационного варианта ОГЭ 2019: На рисунке изображены три предмета: А, Б и В. Изображение какого(-их) предмета(-ов) в тонкой собирающей линзе, фокусное расстояние которой F, будет уменьшенным, перевёрнутым и действительным?
1) только А
2) только Б
3) только В
4) всех трёх предметов
Решение: Изображение будет уменьшенным, перевёрнутым и действительным если предмет находится за двойным фокусом d2F (см.
теорию выше). Предмет А находится за двойным фокусом.
Ответ: 1
Фокусировка Линзы с Электросмачиванием | Блог COMSOL
Регулировка фокусного расстояния объектива камеры, позволяет вам изменить угол зрения. При помощи эффекта, называемого электросмачиванием миниатюрные линзы также могут добиваться этого изменения. Электросмачивание предполагает изменение баланса сил в точке контакта свободной поверхности жидкости с поверхностью твердого тела при подаче напряжения. Однако, фокусировка не получается мгновенной из-за колебаний, возникающих на свободной поверхности жидкости. В этой статье, мы исследуем оптимальную вязкость жидкости для критического затухания этих колебаний после подачи напряжения.
Коротко о Фокусном Расстоянии
Представьте себе, что вы фотографируете и зумируете кадр в поисках наилучшей картинки. В этом воображаемом моменте, вы используете объектив с зумом и для изменения фокусного расстояния своей камеры. Фокусное расстояние — это расстояние между оптическим центром или точкой фокусировки в объективе и сенсором камеры, когда объект находится в фокусе.
Более короткое Фокусное расстояние дает более широкий угол и, таким образом, уменьшает масштаб предметов. Большее фокусное расстояние обеспечивает увеличение и узкий угол.
Слева: Короткое фокусное расстояние. Справа: Более длинное фокусное расстояние.
(Слева: Короткофокусное изображение. Справа: Длиннофокусное изображение.)
Для настройки своего фокусного расстояния, традиционные объективы с переменным фокусом используют движущиеся части, которые не могут функционировать в миниатюрном масштабе. Вместо этого, миниатюрные линзы используют альтернативные механизмы, такие как электросмачивание, для изменения своего фокусного расстояния.
Разработка Миниатюрных Жидких Линз на основе Эффекта Электросмачивания
Эффект электросмачивания заключается в прикладывании напряжения между проводящей жидкостью и твердым телом с целью изменения баланса сил в точке контакта. В случае линзы, это может привести к изменению формы мениска жидкости и, посредством этого, к изменению её фокусного расстояния.
Рассмотрим, например, учебную модель, основанную на линзе с электросмачиванием, разработанную группой FluidFocus компании Philips (Philips FluidFocus team).
Эта учебная модель состоит из герметичной камеры с двумя несмешивающимися жидкостями: нижней проводящей и верхней изоляционной (непроводящей). Обе жидкости имеют сопоставимые плотность и вязкость. Модель использует также метод называемый электросмачивание на диэлектрике (electrowetting on dielectric — EWOD), который подразумевает применение тонкого слоя диэлектрика осажденного на слой проводящего материала, такого как поверхность твердого тела.
При увеличении напряжения, приложенного к проводящей жидкости линзы, кривизна мениска изменяется от выпуклой до вогнутой, как на рисунке ниже.
Изменение кривизны из-за электросмачивания. При подаче напряжения, кривизна меняется от A до B. Рисунок предоставлен Philips.
Это изменение возникает из-за того, что смачивающие свойств поверхности изменяются под действием напряжения, вызывая в ответ, соответствующее изменение расположения молекул жидкости в приповерхностном слое.
Модифицированная кривизна приводит к изменению фокусного расстояния, что позволяет нам использовать мениск между этими двумя жидкостями в качестве оптической линзы с переменным фокусом.
Хотя конструкция, описанная выше, до сих пор функциональна, она не позволяет быстрое изменение фокусного расстояния. Это является проблемой, потому что вы не желаете ждать всякий раз, пока объектив вашей камеры отрегулирует свою позицию, когда вам это необходимо. Чтобы избежать этого, мы можем оптимизировать процесс электросмачивания для создания линзы с максимально быстрым временем отклика.
Оптимизация Линзы с Электросмачиванием при помощи Моделирования
При переключении напряжения, приложенного к линзе с электросмачиванием, контактный угол жидкости с поверхностью резко изменяется. Можно проследить за происходящими изменениями по следующим фотографиям, предоставленным компанией Philips.
Изменения формы мениска для следующих значений напряжения: C: 0 В, D: 100 В , и E: 120 В.
Фотографии предоставлены: Philips.
Движение создает возмущение, которое приводит к появлению капиллярных волн на границе раздела жидкостей. Это может вызвать колебания с характерным временем затухания. К примеру, в этой учебной модели, моды высших порядков оставались видимыми на протяжении 2 мс после переключения напряжения со 100 В до 120 В.
Изображение показывает линзу с электросмачиванием через 2 мс после переключения напряжения со 100 В до 120 В. В обоих случаях, вязкость непроводящей (изолирующей, изоляционной) жидкости была 10 мПа·с. Слева: Скорость жидкости, величина (цвет) и направление (стрелки). Справа: Давление в жидкости (цвет) и скорость границы раздела (стрелки).
Для оптимизации линзы, мы хотим облегчить быстрое смещение фокусного расстояния путем минимизации колебаний мениска, возникающих во время процесса переключения. Следовательно, система должна быть критически демпфирована для достижения максимально быстрого времени отклика.
Для достижения этого, мы можем менять демпфирующие свойства непроводящей жидкости, регулируя ее вязкость.
В данной учебной модели используется интерфейс Two-phase Flow, Moving Mesh (Двухфазный Поток, Динамическая Сетка Разбиения) среды COMSOL Multiphysics®, для точного моделирования потока двух разных жидкостей при различных тестовых значениях вязкости.
Сравнение трех различных значений вязкости при помощи графического построения положения центра мениска в зависимости от времени.
Из тестовых значений вязкости, оказалось, что величина 50 мПа·с является наиболее близкой к критическому демпфированию. Следовательно, именно она является оптимальной вязкостью для непроводящей жидкости в линзе с электросмачиванием.
Группа FluidFocus из компании Philips использовала этот метод для отслеживания движения границы раздела в своей численной модели. С помощью её, им удалось разработать миниатюрную линзу на эффекте электросмачивания способную изменять свое фокусное расстояние в широком диапазоне значений.
Линза с электросмачиванием компании PHILIPS® и камера для нее.
Фотография предоставлена: Philips.
Вы можете протестировать различные значения вязкости и проанализировать физику линзы на эффекте электросмачивания самостоятельно при помощи этой учебной модели.
Для Дальнейшего Изучения
- Узнайте о интерфейсах многофазного потока среды COMSOL Multiphysics
- Больше информации в статьях о о микрогидродинамике в нашем блоге
PHILIPS является зарегистрированной торговой маркой Koninklijke Philips N.V
17. Главное фокусное расстояние и оптическая сила линзы.
Фо́кусное расстоя́ние — физическая характеристика оптической системы. Для центрированной оптической системы, состоящей из сферических поверхностей, описывает способность собирать лучи в одну точку при условии, что эти лучи идут из бесконечности параллельным пучком параллельно оптической оси.
Для
системы линз, как и для простой линзы конечной
толщины, фокусное расстояние зависит
от радиусов кривизны поверхностей,
показателей преломления стёкол и толщин.
Определяется как расстояние от передней главной точки до переднего фокуса (для переднего фокусного расстояния), и как расстояние от задней главной точки дозаднего фокуса (для заднего фокусного расстояния). При этом, под главными точками подразумеваются точки пересечения передней (задней) главной плоскости соптической осью.
Величина заднего фокусного расстояния является основным параметром, которым принято характеризовать любую оптическую систему.
Парабола (или параболоид вращения) фокусирует параллельный пучок лучей в одну точку
Фо́кус (от лат. focus —
«очаг») оптической (или работающей с
другими видами излучения)
системы — точка, в которой пересекаются
(«фокусируются»)
первоначально параллельные лучи после
прохождения через собирающую систему
(либо где пересекаются их продолжения,
если система рассеивающая). Множество
фокусов системы определяет её фокальную
поверхность. Главный фокус системы
является пересечением её главной оптической
оси и
фокальной поверхности.
В настоящее
время[1],
вместо термина главный
фокус (передний
или задний) используются термины задний
фокус и передний
фокус.
Опти́ческая си́ла — величина, характеризующая преломляющую способность осесимметричных линз и центрированных оптических систем из таких линз. Измеряется оптическая сила в диоптриях (в СИ): 1 дптр=1 м-1.
Обратно пропорциональна фокусному расстоянию системы:
где — фокусное расстояние линзы.
Оптическая сила положительна у собирающих систем и отрицательна в случае рассеивающих.
Оптическая сила системы, состоящей из двух находящихся в воздухе линз с оптическими силами и, определяется формулой[1]:
где — расстояние между задней главной плоскостью первой линзы и передней главной плоскостью второй линзы. В случае тонких линзсовпадает с расстоянием между линзами.
Обычно
оптическая сила используется для
характеристики линз, используемых
в офтальмологии,
в обозначениях очков и для упрощённого
геометрического определения траектории
луча.
Для измерения оптической силы линз используют диоптриметры[2], которые позволяют проводить измерения в том числе астигматических и контактных линз.
Сопряжённое фо́кусное расстоя́ние — расстояние от задней главной плоскости объектива до изображения объекта, когда объект расположен не в бесконечности, а на некотором расстоянии от объектива. Сопряженное фокусное расстояние всегда большефокусного расстояния объектива и тем больше, чем меньше расстояние от объекта допередней главной плоскости объектива . Эта зависимость приведена в таблице, в которой расстоянияивыражены в величинах.
Изменение величины сопряженного фокусного расстояния | |
Расстояние до объекта R | Расстояние до изображения d |
4f | 1,33f |
2f | 2f |
1,5f | 3f |
1,2f | 6f |
1,1f | 11f |
Для линзы эти расстояния связаны отношением, непосредственно следующим из формулы линзы:
или, если d и R выразить в величинах фокусного расстояния :
б) Построение
изображения в линзах.
Для построения хода луча в линзе применяются те же законы, что и для вогнутого зеркала. Луч, параллельный оси, проходит через фокус и наоборот. Центральный луч (луч, идущий через оптический центр линзы) проходит через линзу без отклонения; в толстых
линзах он немного смещается параллельно самому себе (как в плоскопараллельной пластинке, см. рис. 214). Из обратимости хода лучей следует, что каждая линза имеет два фокуса, которые находятся на одинаковых расстояниях от линзы (последнее верно лишь для тонких линз). Для тонких собирающих линз и центральных лучей справедливы следующие законы построения изображений:
g >2F; изображение обратное, уменьшенное, действительное, b >F (рис.221).
g = 2F; изображение обратное, равное, действительное, b = F.
F <g < 2F;
изображение обратное, увеличенное,
действительное, b > 2F.
g < F; изображение прямое, увеличенное, мнимое, — b > F.
При g < F лучи расходятся, на продолжении пересекаются и дают мнимое
изображение. Линза действует как увеличительное стекло (лупа).
Изображения в рассеивающих линзах всегда мнимые, прямые и уменьшенные (рис.223).
Знакомство с объективами для фотоаппаратов
Знакомство с объективами для фотоаппаратов может помочь добавить больше творческого контроля в цифровую фотографию. Выбор правильного объектива для задачи может стать сложным компромиссом между стоимостью, размером, весом, светосилой объектива и качеством изображения. Это руководство направлено на улучшение понимания путем предоставления вводного обзора концепций, касающихся качества изображения, фокусного расстояния, перспективы, основных и зум-объективов, а также диафрагмы или числа f.
ЭЛЕМЕНТЫ ОБЪЕКТИВА И КАЧЕСТВО ИЗОБРАЖЕНИЯ
Все камеры, кроме самых простых, содержат линзы, которые на самом деле состоят из нескольких «линзовых элементов».
Каждый из этих элементов направляет путь световых лучей для максимально точного воссоздания изображения на цифровом сенсоре. Цель состоит в том, чтобы свести к минимуму аберрации при использовании наименьшего количества и наименее дорогих элементов.
Оптические аберрации возникают, когда точки изображения не преобразуются обратно в отдельные точки после прохождения через линзу, что приводит к размытию изображения, снижению контрастности или смещению цветов (хроматическая аберрация). Объективы также могут страдать от неравномерной радиально уменьшающейся яркости изображения (виньетирование) или искажения. Наведите указатель мыши на каждый из приведенных ниже параметров, чтобы увидеть, как они могут повлиять на качество изображения в крайних случаях:
Исходное изображение
| Потеря контраста | Размытие |
| Хроматическая аберрация | Искажение |
| Виньетирование | Оригинал |
Любая из вышеперечисленных проблем в той или иной степени присутствует с любым объективом.
В остальной части этого руководства , когда объектив упоминается как имеющий более низкое оптическое качество, чем другой объектив, это проявляется как некоторая комбинация вышеупомянутых артефактов . Некоторые из этих артефактов объектива могут быть не такими нежелательными, как другие, в зависимости от предмета съемки.
Примечание. Более подробное количественное и техническое обсуждение вышеуказанной темы см. в руководстве
по качеству объектива камеры: MTF, разрешению и контрасту.
ВЛИЯНИЕ ФОКУСНОГО РАССТОЯНИЯ ОБЪЕКТИВА
Фокусное расстояние объектива определяет угол обзора и, таким образом, степень увеличения объекта для данного фотографического положения. Широкоугольные объективы имеют короткие фокусные расстояния, а телеобъективы имеют более длинные соответствующие фокусные расстояния.
Примечание. Место пересечения световых лучей не обязательно равно фокусному расстоянию,
, как показано выше, но примерно пропорционально этому расстоянию.
Калькулятор необходимого фокусного расстояния
Расстояние до объекта метров ноги дюймы
Размер объекта метров ноги дюймы
Тип камеры Цифровая зеркальная фотокамера с CF 1,6X Цифровая зеркальная фотокамера с CF 1,5X Цифровая зеркальная фотокамера с CF 1,3X Цифровой компакт с датчиком 1/3 дюйма Цифровой компакт с датчиком 1/2,5 дюйма Цифровой компакт с сенсором 1/2,3 дюйма Цифровой компакт с сенсором 1/1,8 дюйма Цифровой компакт с сенсором 1/1,7 дюйма Цифровой компакт с датчиком 2/3 дюйма Цифровой компакт с 1-дюймовым сенсором Цифровая зеркальная фотокамера с сенсором 4/3 дюйма 35 мм (полный кадр) АПС-С 6×4,5 см 6×6 см 6×7 см 5×4 дюйма 10×8 дюймов
Требуемое фокусное расстояние:
Примечание. Калькулятор предполагает, что камера ориентирована таким образом, что максимальный размер объекта
, определяемый «размером объекта», находится в самом длинном измерении камеры.
Калькулятор не предназначен для использования в экстремальной макросъемке.
Многие скажут, что фокусное расстояние также определяет перспективу изображения, но, строго говоря, перспектива меняется только в зависимости от положения человека относительно объекта съемки. Если кто-то пытается заполнить кадр одними и теми же объектами, используя как широкоугольный, так и телеобъектив, то перспектива действительно меняется, потому что человек вынужден двигаться ближе или дальше от объекта. Только для этих сценариев широкоугольный объектив преувеличивает или растягивает перспективу, тогда как телеобъектив сжимает или сглаживает перспективу.
Управление перспективой может быть мощным композиционным инструментом в фотографии и часто определяет выбор фокусного расстояния (когда можно фотографировать из любого положения). Наведите указатель мыши на изображение выше, чтобы просмотреть преувеличенную перспективу из-за более широкого угла обзора объектива. Обратите внимание, что объекты в кадре остаются почти идентичными, поэтому требуется более близкое расположение объектива с более широким углом.
Относительные размеры объектов изменяются таким образом, что дальний дверной проем становится меньше по сравнению с близлежащими светильниками.
В следующей таблице представлен обзор необходимых фокусных расстояний, чтобы считаться широкоугольным или телеобъективом, а также их типичное использование. Обратите внимание, что перечисленных фокусных расстояний являются приблизительными диапазонами , и фактическое использование может значительно отличаться; например, многие используют телеобъективы в далеких пейзажах, чтобы сжать перспективу.
| Фокусное расстояние объектива * | Терминология | Типичная фотография |
|---|---|---|
| Менее 21 мм | Чрезвычайно широкоугольный | Архитектура |
| 21-35 мм | Широкоугольный | Пейзаж |
| 35–70 мм | Обычный | Улица и документальный фильм |
| 70-135 мм | Средний телеобъектив | Портрет |
| 135-300+ мм | Телефото | Спорт, птица и дикая природа |
*Примечание.
Фокусное расстояние объектива указано для эквивалентных 35-мм камер . Если у вас компактная или цифровая зеркальная камера, вероятно, у вас другой размер сенсора. Чтобы настроить приведенные выше числа для вашей камеры, используйте конвертер фокусных расстояний в руководстве по размерам сенсоров цифровых камер.
Фокусное расстояние объектива также может влиять на другие факторы. Телеобъективы более чувствительны к дрожанию камеры, поскольку небольшие движения рук усиливаются, подобно дрожанию при попытке смотреть в бинокль. Широкоугольные объективы, как правило, более устойчивы к бликам, отчасти потому, что дизайнеры предполагают, что солнце чаще попадает в кадр. Последнее соображение заключается в том, что средние и телеобъективы обычно обеспечивают лучшее оптическое качество в аналогичных ценовых диапазонах.
Фокусное расстояние и фотосъемка с рук
Фокусное расстояние объектива также может оказывать существенное влияние на то, насколько легко получить резкие фотографии с рук.
Для более длинных фокусных расстояний требуется меньшее время экспозиции, чтобы свести к минимуму смазывание, вызванное дрожащими руками. Думайте об этом так, как будто вы пытаетесь удерживать лазерную указку неподвижно; при освещении этой указкой близлежащего предмета ее яркое пятно обычно прыгает меньше, чем для более дальних предметов.
В первую очередь это связано с тем, что слабые вращательные вибрации значительно усиливаются с расстоянием, тогда как если бы присутствовали только колебания вверх и вниз или из стороны в сторону, яркое пятно лазера не менялось бы с расстоянием.
Общее эмпирическое правило для оценки того, насколько быстрой должна быть экспозиция для заданного фокусного расстояния, является правило «один над фокусным расстоянием» . В нем говорится, что для 35-мм камеры время экспозиции должно быть не менее одного фокусного расстояния в секундах. Другими словами, при использовании фокусного расстояния 200 мм на 35 мм камере время экспозиции должно быть не менее 1/200 секунды, иначе размытия будет сложно избежать.
Дополнительные сведения по этой теме см. в руководстве по уменьшению дрожания камеры при съемке с рук.
Имейте в виду, что это правило предназначено только для приблизительного руководства; некоторые могут держать выстрел в руке гораздо дольше или меньше. Пользователям цифровых камер с обрезанными сенсорами необходимо преобразовать фокусное расстояние в эквивалентное 35 мм.
ЗУМ-ОБЪЕКТИВЫ и ПРАЙМ-ОБЪЕКТИВЫ
Зум-объектив — это объектив, в котором фотограф может изменять фокусное расстояние в заранее определенном диапазоне, в то время как это нельзя изменить с помощью «постоянного» объектива или объектива с фиксированным фокусным расстоянием. Основное преимущество зум-объектива заключается в том, что с его помощью легче добиться разнообразия композиций или ракурсов (поскольку нет необходимости в смене объектива). Это преимущество часто имеет решающее значение для динамичных сюжетов, например, в фотожурналистике и детской фотографии.
Имейте в виду, что использование зум-объектива не обязательно означает, что вам больше не нужно менять свое положение ; масштабирование просто увеличивает гибкость.
В приведенном ниже примере показано исходное положение вместе с двумя альтернативными вариантами с использованием зум-объектива. Если бы использовался фикс-объектив, то изменение композиции было бы невозможно без кадрирования изображения (если бы желательна более плотная композиция). Как и в примере из предыдущего раздела, изменение перспективы было достигнуто за счет уменьшения масштаба и приближения к объекту. В качестве альтернативы, чтобы добиться противоположного эффекта перспективы, можно было увеличить масштаб и отойти от объекта.
| Доступны два варианта с трансфокатором: | |
| Изменение состава | Изменение перспективы |
Зачем намеренно ограничивать свои возможности, используя объектив с постоянным фокусным расстоянием? Объективы с постоянным фокусным расстоянием существовали задолго до того, как стали доступны зум-объективы, и до сих пор предлагают множество преимуществ по сравнению с их более современными аналогами.
Когда зум-объективы впервые появились на рынке, часто приходилось жертвовать значительным оптическим качеством. Однако более современные высококачественные зум-объективы, как правило, не дают заметно более низкого качества изображения, если только они не проверены тренированным глазом (или при очень крупном шрифте).
Основными преимуществами объективов с фиксированным фокусным расстоянием являются стоимость, вес и светосила. Недорогой объектив с фиксированным фокусным расстоянием обычно может обеспечить такое же хорошее (или даже лучшее) качество изображения, как и высококачественный зум-объектив . Кроме того, если для зум-объектива требуется лишь небольшая часть диапазона фокусных расстояний, то объектив с постоянным фокусным расстоянием с таким же фокусным расстоянием будет значительно меньше и легче. Наконец, лучшие объективы с фиксированным фокусным расстоянием почти всегда обеспечивают лучшую светосилу (большую максимальную диафрагму), чем самые светосильные зум-объективы, что часто имеет решающее значение для съемки спортивных мероприятий и театров при слабом освещении, а также когда необходима малая глубина резкости.
Для компактных цифровых камер объективы с обозначением зума 3X, 4X и т. д. относятся к соотношению между самым длинным и самым коротким фокусным расстоянием. Следовательно, обозначение большего масштаба не обязательно означает, что изображение можно увеличить еще больше (поскольку этот масштаб может просто иметь более широкий угол обзора при полном уменьшении). Кроме того, цифровой зум — это не то же самое, что оптический зум, поскольку первый увеличивает изображение только за счет интерполяции. Прочитайте мелкий шрифт, чтобы убедиться, что вы не введены в заблуждение.
ВЛИЯНИЕ ДИАФРАГМЫ ОБЪЕКТИВА ИЛИ F-ЧИСЛА
Диапазон диафрагмы объектива относится к степени, на которую объектив может открываться или закрываться, чтобы пропустить больше или меньше света, соответственно. Диафрагмы перечислены в терминах f-чисел, которые количественно описывают относительную площадь сбора света (изображено ниже).
Примечание: Диафрагменное отверстие (диафрагма) редко представляет собой идеальный круг,
из-за наличия 5-8 лопастных диафрагм объектива.
Обратите внимание, что большие отверстия диафрагмы имеют более низкие числа f (часто это очень запутанно). Эти два термина часто ошибочно меняют местами; остальная часть этого руководства относится к объективам с точки зрения размера их апертуры. Объективы с большей диафрагмой также описываются как «более светосильные», потому что для данной чувствительности ISO выдержку можно сделать короче для той же экспозиции. Кроме того, меньшая апертура означает, что объекты могут быть в фокусе на более широком диапазоне расстояний, что также называется глубиной резкости.
| Влияние на другие свойства: | ||||
| ф/# | Площадь светосбора (размер апертуры) | Требуемая скорость затвора | Глубина резкости | |
|---|---|---|---|---|
| Высшее | Меньше | Медленнее | Шире | |
| Нижний | Больше | Быстрее | Уже | |
Когда кто-то думает о покупке объектива, в спецификациях обычно указывается максимальное (и, возможно, минимальное) доступное значение диафрагмы.
Объективы с большим диапазоном настроек диафрагмы обеспечивают большую художественную гибкость с точки зрения параметров экспозиции и глубины резкости. Максимальная диафрагма, пожалуй, самая важная характеристика диафрагмы объектива, которая часто указывается на коробке вместе с фокусным расстоянием.
Число f X также может отображаться как 1:X (вместо f/X), как показано ниже для объектива Canon 70-200 f/2.8 (чье поле также показано выше и содержит f/X). 2.8).
Для портретной и спортивной/театральной фотосъемки в помещении часто требуются объективы с очень большой максимальной диафрагмой, чтобы обеспечить меньшую глубину резкости или более короткую выдержку соответственно. Небольшая глубина резкости на портрете помогает изолировать объект от фона. Для цифровых зеркальных камер 9Объективы 0034 с большей максимальной апертурой обеспечивают значительно более яркое изображение в видоискателе , что может иметь решающее значение для ночной съемки и съемки в условиях низкой освещенности.
Они также часто дают более быструю и точную автофокусировку при слабом освещении. Ручная фокусировка также проще , потому что изображение в видоискателе имеет меньшую глубину резкости (что делает его более заметным, когда объекты находятся в фокусе или не в фокусе).
| Стандартные максимальные отверстия | Относительная способность собирать свет | Стандартные типы линз |
|---|---|---|
| f/1.0 | 32X | Самые светосильные объективы с фиксированным фокусным расстоянием (для потребительского использования) |
| ф/1,4 | 16X | Объективы с быстрым постоянным фокусным расстоянием |
| f/2.0 | 8X | |
| f/2,8 | 4X | Самые светосильные зум-объективы (для постоянной диафрагмы) |
| f/4.0 | 2X | Легкие зум-объективы или сверхтелеобъективы с фиксированным фокусным расстоянием |
| f/5,6 | 1X |
Минимальная диафрагма для объективов, как правило, не так важна, как максимальная диафрагма.
В первую очередь это связано с тем, что минимальная диафрагма используется редко из-за размытия фотографий из-за дифракции объектива, а также потому, что для этого может потребоваться непомерно долгое время экспозиции. В случаях, когда желательна экстремальная глубина резкости, объективы с меньшей минимальной диафрагмой (с большим максимальным числом f) обеспечивают большую глубину резкости.
Наконец, некоторые зум-объективы на цифровых зеркальных фотокамерах и компактных цифровых камерах часто указывают диапазон максимальной диафрагмы, потому что это может зависеть от того, насколько вы увеличили или уменьшили масштаб. Таким образом, эти диапазоны апертуры относятся только к диапазону максимальной апертуры, а не к общему диапазону. Диапазон f/2,0–3,0 будет означать, что максимально доступная диафрагма постепенно изменяется от f/2,0 (полное уменьшение) до f/3,0 (полное увеличение). Основное преимущество зум-объектива с постоянной максимальной диафрагмой заключается в том, что настройки экспозиции более предсказуемы, независимо от фокусного расстояния.
Также обратите внимание, что только потому, что нельзя использовать максимальную диафрагму объектива, это не обязательно означает, что этот объектив не нужен. Объективы обычно имеют меньше аберраций, когда они выполняют остановку экспозиции на одну или две диафрагмы ниже максимальной диафрагмы (например, используя настройку f/4,0 на объективе с максимальной диафрагмой f/2,0). Следовательно, это *может* означать, что если кому-то нужна фотография наилучшего качества с диафрагмой f/2.8, объектив с диафрагмой f/2.0 или f/1.4 может обеспечить более высокое качество, чем объектив с максимальной диафрагмой f/2.8.
Другие соображения включают стоимость, размер и вес. Объективы с большей максимальной апертурой обычно намного тяжелее, больше и дороже. Размер/вес могут иметь решающее значение для фотосъемки дикой природы, походов и путешествий, потому что во всех этих случаях часто используются более тяжелые объективы или требуется перенос оборудования в течение продолжительных периодов времени.
ДОПОЛНИТЕЛЬНАЯ ЛИТЕРАТУРА
Для получения дополнительной информации об объективах камер посетите также следующие руководства:
- Использование широкоугольных объективов
- Использование телеобъективов
- Макрообъективы: увеличение, глубина резкости и эффективная диафрагма
Хотите узнать больше? Обсудите эту и другие статьи на наших форумах цифровой фотографии.
Определение и объяснение фокусного расстояния объектива
ПРИМЕЧАНИЕ. Мы создали этот пост в формате PDF для печати и просмотра в автономном режиме. Нажмите здесь для бесплатной загрузки.
Когда я учился в палеофотографии (да, я это выдумал), первое, что мы узнали, это оптика — линзы — и разные фокусные расстояния разных линз. Мы потратим остаток нашей фотографической карьеры, выбирая объективы на основе их фокусных расстояний, поэтому нам нужно было знать, что такое фокусное расстояние и как оно работает.
Хотели ли мы иметь очень широкий угол обзора, охватывающий большую часть сцены? Или нам нужно было сделать что-то больше, не двигая камеру? Нам нужно было понять фокусное расстояние, чтобы выбрать правильное, чтобы получить желаемое изображение.
Какое влияние на изображение оказывает выбор фокусного расстояния? Почему это имеет значение? Когда-то многие камеры поставлялись с так называемым «нормальным» объективом, но что такое «нормальный»? Фокусные расстояния так называемых «нормальных» объективов кажутся совершенно разными. Почему?
У всех линз есть фокусное расстояние, даже у простых линз, таких как те, что используются в увеличительных стеклах. Вогнутые и выпуклые зеркала имеют фокусное расстояние. Некоторые объективы, называемые «зумами», имеют несколько фокусных расстояний. Что именно означает «фокусное расстояние»? Что это? И почему меня, как фотографа, это должно волновать?
Фокусное расстояние не так уж и загадочно. Выдержка из статьи в Википедии: «… фокусное расстояние оптической системы является мерой того, насколько сильно система сходится или расходит свет; это обратная величина оптической мощности системы.
В фотографии большее фокусное расстояние приводит к большему увеличению и более узкому углу обзора; и наоборот, более короткое фокусное расстояние или более высокая оптическая сила связаны с меньшим увеличением и более широким углом обзора».
Ключевой урок: Фокусное расстояние оптической системы является мерой того, насколько сильно система сводит или расходит свет.
Рекомендуемое чтение: Если вы хотите освоить настройки камеры для создания великолепных кремовых размытых фонов, возьмите копию премиум-руководства Photzy: Beautiful Background Blur.
Фокус F и фокусное расстояние f положительной и отрицательной линзы. Схема Хенрика
Вот схемы простых линз. Одна показывает положительную, сходящуюся так, что преломляет свет к фокусу в точке F, а другая — расходящуюся, являющуюся отрицательной линзой.
Ключевой урок: У всех линз есть фокусное расстояние, от простых одиночных линз до линз, разработанных на компьютере и спроектированных инженерами.
Объективы для фотосъемки часто имеют в оправе объектива как собирающие, так и рассеивающие элементы, чтобы сфокусировать все цвета света в фокальной плоскости, датчике или пленке. Современные объективы имеют сложную формулу, чтобы исправить как можно больше аберраций (дефектов).
В этой статье мы узнаем о следующем:
- Относится ли «фокусное расстояние» к физической длине объектива?
- Практическое влияние фокусного расстояния на увеличение
- Что такое «нормальное» фокусное расстояние и почему оно варьируется от формата к формату
- Что такое эквивалентное фокусное расстояние?
- Какие широкоугольные объективы
- Какие телеобъективы бывают
- Почему вы выбираете определенное фокусное расстояние
- Влияет ли фокусное расстояние на перспективу?
- Влияет ли фокусное расстояние на глубину резкости?
Любая камера представляет собой светонепроницаемую коробку с объективом на одном конце и светочувствительным материалом на другом.
Сейчас мы думаем цифровыми терминами гораздо больше, чем пленочными (аналоговыми), но в основе своей все то же самое. Линза делает изображение объекта резким в фокальной плоскости, где пленка или датчик записывает изображение.
Ни одна камера не имеет смысла без какого-либо объектива, хотя бы пинхола. Объектив преломляет световые лучи, чтобы сфокусировать их в фокальной плоскости, чтобы можно было записать проецируемое изображение. Иллюстрация Чарльза Хаакера
Простые камеры могут иметь простые объективы с фиксированным фокусным расстоянием, лучше, чем пинхол. Ваш мобильный телефон имеет поразительную компьютерную камеру, но у многих все еще есть фиксированный основной объектив (одиночное фокусное расстояние). Когда большинство телефонов «зумируют», они не изменяют фактическое фокусное расстояние, как варифокальные, а скорее увеличивают изображение в фокальной плоскости, что иногда называют «цифровым зумом». Компьютерная фотография значительно улучшила «цифровой зум», но он не так хорош, как оптический зум, потому что все, что вы делаете, — это увеличиваете пиксели, и есть предел тому, как далеко вы можете зайти, прежде чем вы сможете видеть только пиксели, а изображение станет другим.
месиво
Ключевой урок: Оптический зум и цифровой зум — не одно и то же. Оптический зум лучше.
Для максимального качества мы хотим иметь возможность изменять физическое фокусное расстояние, либо с хорошим зумом, либо с переменным фокусным расстоянием, фиксированным или нет (подумайте о маленьких компактах), или, если это взаимозаменяемо, у нас есть возможность выбора «простых чисел» (линзы одно фокусное расстояние) или зум. Многие из нас используют оба.
Влияет ли физическая длина объектива на фокусное расстояние?
Да. Нет. Может быть… Иногда.
Фотография Чарльза Хаакера
Эти объективы я использую чаще всего. Обратите внимание на широкий диапазон физических длин. Два — простые, два — «настоящие» зумы и два — варифокальные. Они варьируются от 12 мм (18-мм полнокадровый эквивалент) до 300 мм (450-мм полнокадровый). Для тех видов фотографии, которыми я занимаюсь, это отличный диапазон. Номер пять — это 30-миллиметровый, обычный, специальный макрос.
Это супер-полезный объектив, который фокусируется от 1:1 (100% в фокальной плоскости) до бесконечности без замены объектива или каких-либо аксессуаров, таких как удлинительная трубка или реверсивное кольцо. Я могу и выхожу на улицу только с этим объективом на камере, снимая все и вся. Наличие только одного фиксированного фокусного расстояния — это ограничение, но это также и творческая задача.
- Sony E PZ 18–105 мм f/4 G OSS (эквивалент 27–158), мой любимый варифокальный объектив (внутренний зум). Этот единственный объектив я использую примерно в 65% своих снимков.
- Объектив Sony FE 70-300 мм f/4,5–5,6 G OSS (эквивалент 105–450) ИСТИННЫЙ зум (изменение длины). В командировках у меня на одном корпусе этот объектив, а на другом мой 18—105.
- «Комплект» Sony E 55–210 мм f/4,5–6,3 OSS, ИСТИННЫЙ зум (изменение физической длины). Меньше половины массы 70-300, но и медленнее. Я использую его, когда хочу работать налегке.
- Широкоугольный объектив MeiKe 12 мм f/2,8 Prime, только с ручным управлением, эквивалентен полнокадровому объективу 18 мм.
Мой самый широкоугольный объектив. - Объектив Sony 30mm f/3.5 E-mount Macro Prime (эквивалент 45 мм). Можно использовать как обычный объектив
- «Комплект» Sony 16–50mm f/3.5–5.6 OSS Выдвижной зум-объектив «Блин», варифокальный (внутренний зум). Этот незаслуженно униженный объектив весит всего 3,2 унции и убирается в собственную трубку. Только 3-кратный зум, но очень легкий и незаметный.
- НЕ ПОКАЗАН (поскольку он сделал эти снимки) — макрообъектив MeiKe 85mm f/2.8, только с ручным управлением, в целом выдающийся объектив общего назначения, фокусировка от бесконечности до 1,5X. Так остро, что нужно быть осторожным, чтобы не порезаться. (Шучу.)
Ключевой урок: Физические размеры объектива не обязательно говорят вам о его фокусном расстоянии.
Фотография Чарльза Хаакера
На этом рисунке показана разница между варифокальными объективами и так называемыми «настоящими» зумами. Видите, как два больших зума, 2 и 3, стали короче? Это так называемые «настоящие» зумы; они изменяют свою физическую длину в зависимости от фокусного расстояния.
Два других, 1 и 6, представляют собой варифокальные объективы, которые выполняют все зумирование внутри. Их физическая длина не меняется при изменении фокусного расстояния. Практическая разница незначительна. Фотоботаникам просто нравится это знать.
Каково практическое влияние фокусного расстояния на увеличение?
Фотография Чарльза Хаакера
«Длиннофокусные» объективы приближают далекое, как телескопы. «Обычные» линзы видят вещи примерно так же, как ваши глаза. «Короткие» объективы WA имеют более широкий угол обзора, чтобы охватить больше периферии, имитируя то, как вы видите, за исключением резкости по всему периметру. В любой фотосумке полезно иметь как минимум широкоугольный, нормальный и телеобъектив. Люди, предпочитающие фиксы, захотят иметь три объектива. Зум таким парням, как я, нужен только один. Раньше зумы не пользовались уважением, но современный зум будет идти лицом к лицу с праймом, и вряд ли кто-то увидит разницу. (Но я выйду за кулисы вне досягаемости помидоров; эти первоклассные люди довольно фанатичны.
)
Кольцо вокруг было снято с двумя зумами на один Sony A6300 с расстояния около 15 футов на штативе, моим массивным объективом Sony FE 70-300 мм f/4,5–5,6 (эквивалент 105–450 мм) и моим любимым E PZ 18. –105 мм f/4 (эквивалент 27–158 мм). Камера не двигалась, что важно для перспективы (читайте дальше).
Люди, предпочитающие фиксы, захотят иметь три объектива. Зум таким парням, как я, нужен только один.
Я начал с максимума 300 мм (слева вверху) и работал вниз. После 70 мм с большим объективом я переключился на более короткий 18—105 с 50 мм до 18 мм. Наконец, я спарился со своим WA 12 мм MeiKe Prime.
Глядя на снимки видно, что если камеру не двигать, изменение фокусного расстояния влияет только на увеличение изображения основного объекта. Все выдержки были одинаковыми, 1/3 секунды при f/8. Кольцо вокруг можно было бы сделать со всеми простыми числами, если бы они у меня были. Я в основном увлекаюсь зумом, а не таскаю с собой объективы; Я не вижу заметной разницы в качестве изображения.
Вы видите, что 300 мм вытягивает четкий крупный план на расстоянии 15 футов или около того, а уменьшение размера объекта коррелирует с использованием все более и более коротких фокусных расстояний. На 12 мм вам нужно присмотреться, чтобы найти набор, а тем более реальный объект, но вы, безусловно, видите, что моей «студии» не помешала бы уборка.
Что такое нормальное фокусное расстояние и почему одно единственное фокусное расстояние не является «нормальным»?
На этом рисунке показан объектив с «нормальным» фокусным расстоянием для десяти различных размеров сенсора. Определение «нормального» объектива меняется в зависимости от размера носителя захвата. Иллюстрация WIKIPEDIA
Под «нормальным» фокусным расстоянием принято понимать примерно длину диагонали кадра конкретного формата. Из диаграммы видно, что форматы сильно различаются, поэтому «нормальное» фокусное расстояние сильно различается. Диагональ полнокадровой камеры 36×24 мм, пленочной или цифровой, составляет 43,3 мм; поэтому «нормальный» диапазон фокусных расстояний для полнокадровой камеры составляет от 40 до 50 мм.
Отсюда и родом знаменитый «Nifty-50». Я снимаю APS-C, «полукадр» или «кроп-сенсор» 24×18 мм с диагональю 27,3 мм, поэтому «нормальное» фокусное расстояние моей камеры составляет около 30 мм. На полном кадре объектив 30 мм — это мягкий широкоугольный объектив. На кроп-сенсоре Nifty-50 — мягкий телеобъектив. Большинство «мыльниц» с крошечным сенсором имеют нормальное фокусное расстояние около 10 мм — это далеко от нормы для полнокадровых, но идеально подходит для сенсора меньшего размера.
Ключевой урок: «Нормальные» фокусные расстояния относятся к диагонали формата. Так как форматов много, то и «нормальных» фокусных много.
Объективы с «нормальным» фокусным расстоянием имеют угол обзора или дугу, примерно такую, какую резко видит человеческий глаз, около ~45°. Это исключает периферийное зрение, около 180°, которое вы можете считать «уголком глаза». Вы не видите резко дальше примерно 22° по обе стороны от того места, где вы сфокусированы. Ваш глаз мгновенно приспосабливается независимо от того, куда вы смотрите, поэтому то, что вы видите, всегда четко по центру и воспринимается как «нормальная» перспектива.
Вот почему нормальное фокусное расстояние так полезно. В палеофотографии почти каждая 35-мм камера поставлялась с обычным 50-мм объективом. У некоторых из нас, голодающих студентов, долгое время был только нормальный объектив. Мы сделали это. Вы все еще можете многое сделать, используя только обычный фикс для вашего формата, но это ограничивает, поэтому даже самые низкие компакты обычно поставляются как минимум с 3-кратным оптическим зумом для некоторой гибкости.
Обычная камера вашего смартфона имеет крошечный датчик, примерно на 1/2,5 дюйма выше. Его диагональ составляет 7 мм, но большинство телефонов имеют базовое фокусное расстояние около 5 мм, широкоугольное по отношению к датчику. Теперь есть телефоны с несколькими камерами, несколькими фокусными расстояниями, даже с парой оптических зумов, а также по-настоящему поразительной компьютерной фотографией, которая неплохо имитирует то, что я всегда буду называть «настоящими» камерами.
Рекомендуемое чтение: Если вы хотите освоить настройки камеры для создания великолепных кремовых размытых фонов, возьмите копию премиум-руководства Photzy: Beautiful Background Blur.
Что такое эквивалентное фокусное расстояние?
Большинство фотографов, имеющих опыт работы со сменными объективами, лучше всего знакомы с форматом 35-мм пленки 36×24 мм, который сегодня обычно называют «полнокадровым».
На полнокадровой камере объектив 24 мм является широкоугольным, а объектив 100 мм — телеобъективом. Теперь, когда цифра в значительной степени заменила пленку, различные размеры сенсора также влияют на угол обзора. То, что нормально на одном формате, может быть широкоугольным на другом, а одно и то же фокусное — телевиком на третьем.
Большинство фотографов, имеющих опыт работы со сменными объективами, лучше всего знакомы с форматом 35-мм пленки 36×24 мм, который сегодня обычно называют «полнокадровым».
Мои камеры Sony APS-C имеют размер кадра 24×18 мм, что составляет ровно половину размера полного кадра. В пленке были «полукадровые» камеры. В цифровых камерах все, что меньше полного кадра 36×24, называется кадром кадрирования и имеет «коэффициент кадрирования».
Кроп-фактор моей камеры равен 1,5. Если у меня есть объектив 30 мм или я увеличен до 30 мм, эквивалентное или эффективное фокусное расстояние составляет 45 мм. Один объектив, который я использовал здесь, — это зум-объектив Sony FE 70–300 мм, эквивалентный 105–450 с точки зрения угла зрения. На моих кроп-сенсорах с их ограниченным углом обзора различные фокусные расстояния умножаются на 1,5, чтобы получить эквиваленты.
Важно отметить, что фактическое фокусное расстояние не меняется. Объектив 33 мм на полукадре не становится вдруг Nifty-50; он просто действует как один.
Ключевой урок: «Эквивалентные» фокусные расстояния почти всегда относятся к вековому «полнокадровому» 35-мм формату 36×24 мм.
Что такое широкоугольные объективы?
Любое фокусное расстояние, которое короче нормального фокусного расстояния для формата, можно назвать широкоугольным. Он просто имеет более широкий угол обзора, охватывая больше окружающего пространства.
Пейзажные фотографы часто используют широкий угол. Они также могут быть полезны в ситуациях, когда вам нужна общая картина, но нет места для резервного копирования. Некоторые могут страдать от настоящих оптических искажений, как правило, «бочкообразных» искажений, когда кажется, что параллельные линии изгибаются наружу, как бочонок, но эти аберрации обычно исправимы при постобработке.
Что такое телеобъективы?
Любое фокусное расстояние, превышающее нормальное фокусное расстояние для формата, можно назвать телеобъективом. Слово «телескоп» — это большой намек, поскольку ТЕЛЕскопы увеличивают и, кажется, приближают далекие объекты. Мы часто называем эти линзы «длинными». Чем больше фокусное расстояние объектива, тем больше увеличение. Фотографы-портретисты предпочитают объективы с фокусным расстоянием как минимум в два раза меньше обычного, потому что удаленность от объекта дает более приятную перспективу, а более длинные объективы облегчают достижение «боке» (размытие по-японски) (тот размытый фон, который помогает выделиться).
ваш предмет вне). У коротких объективов меньше боке, а у очень коротких объективов его вообще нет.
Ключевой урок: Широкоугольные объективы, иногда называемые «короткими», имеют более широкий угол обзора, чем обычные. Телеобъективы, или «длинные», объективы имеют более узкий угол обзора, чем обычные.
Как и почему фотограф выбирает тот или иной объектив?
Часто выбор фокусного расстояния диктуется композицией. Одна из причин, по которой пейзажные фотографы часто выбирают широкоугольные объективы, заключается в том, что они хотят охватить больше сцены. Фотографы дикой природы соединяются с чем-то длинным, чтобы приблизить животное, не пугая его и не подвергая себя опасности. Но нет никаких причин, по которым пейзажист не может сделать великолепный снимок с помощью телеобъектива, а любитель дикой природы не может получить желаемый снимок с помощью широкоугольного объектива. Вы выбираете фокусное расстояние в соответствии с изображением.
Камера не двигалась, так как фокусное расстояние было уменьшено. Пространственные отношения между двумя предметами никогда не меняются, меняется только увеличение. Фотография Чарльза Хаакера
Одна из причин, по которой я предпочитаю зумы, заключается в том, что мне нравится иметь несколько фокусных расстояний, которые я могу изменять поворотом ствола. Я снимаю много событий двумя телами с перекрывающимися зумами, что дает мне почти неограниченный диапазон от широкоугольного до экстремального телефото. Вы слышали о «масштабировании ногами»? Это хорошо, но они не говорят вам, что это меняет перспективу, а также не считает, что проблема предмета находится далеко и, возможно, между ними есть ров. Мне нравится иметь возможность выбирать, где я хочу стоять и масштабировать, чтобы получить нужную композицию и охват, и мой опыт показывает, что качество изображения (IQ) современных зумов превосходно. Их самый большой недостаток в том, что они больше, тяжелее и медленнее, чем простые числа.
Влияет ли фокусное расстояние на перспективу?
Ключевой урок: Перспектива определяется как внешний вид вещей относительно друг друга, определяемый их расстоянием от зрителя.
Пока камера не двигается, перспектива не меняется. Перспективное «сжатие» — это иллюзия, вызванная использованием телеобъектива. Возможность кадрирования в камере — отличный инструмент, но перспектива не изменится, пока камера физически не переместится.
Когда я учился в школе, мы выполняли упражнение, в ходе которого делали серию снимков объектов, находящихся на некотором расстоянии друг от друга, например, эти две одинаковые линзы на расстоянии одного фута друг от друга (правая линза ближе к камере) .
Чтобы доказать, что перспектива никогда не менялась до тех пор, пока камера не двигалась, мы увеличили каждое из изображений на предыдущей иллюстрации, чтобы оно соответствовало первому, сделанному с самым большим фокусным расстоянием.
Фотография Чарльза Хаакера
И вот доказательство.
Фактическое 300-миллиметровое изображение является самым четким из-за того, что его не нужно увеличивать. Остальные становятся менее резкими и зернистыми, но показывают, что пространственные отношения между объектами никогда не менялись до тех пор, пока не менялось положение камеры.
Вторая часть задания заключалась в том, чтобы приблизить камеру, сохраняя при этом ближний объект одинакового размера в каждом кадре.
Фотография Чарльза Хаакера
Верхний левый кадр был снят с 300-миллиметровым объективом, на котором два объекта кажутся примерно одинаковой длины, каковыми они и являются физически. Но правый объектив ближе к камере, а левый — на 12 дюймов назад и немного смещен.
Подчеркивание разницы в перспективе. Крайний правый объектив немного вздут из-за того, что он находится намного ближе к камере. Фотография Чарльза Хаакера
Обратите внимание, что происходит, когда камера приближается к ближней линзе: кажется, что дальняя линза отдаляется! Это не так, но происходит то, что пространственные отношения между камерой и обоими объектами меняются.
Чем ближе камера приближается к более близкому объекту, тем дальний становится относительно дальше от камеры; кажется, что он отступает. Мы знаем, что он не движется — движется только камера, — но движение камеры изменяет перспективу, изменяя пространственные отношения. Фокусное расстояние тут ни при чем.
Ключевой урок: Распространено заблуждение, что фокусное расстояние влияет на перспективу, которая на самом деле полностью контролируется положением камеры.
Влияет ли фокусное расстояние на глубину резкости?
Да. Нет. Может быть… Вроде того.
Четыре основных фактора влияют на глубину резкости (ГРИП):
- Диафрагма или f/stop
- Фокусное расстояние
- Расстояние до объекта, сфокусированного на
- Размер сенсора по отношению к фокусному расстоянию
Возможно, вы заметили, что камера вашего телефона, кажется, имеет ГРИП, который длится вечно. Это связано с его крошечным датчиком с фокусным расстоянием 5 мм.
Глубина свободы иллюзорна. Мы описываем его как [кажущуюся] резкость впереди и позади сфокусированного объекта, но слово кажущаяся опущено. Существует только одна двумерная плоскость критической резкости.
Возможность кадрирования в камере — отличный инструмент, но перспектива не изменится, пока камера физически не переместится.
Если у вас хорошее зрение, то куда бы вы ни посмотрели, изображение будет четким, потому что глаз мгновенно перефокусируется. На ярком солнце ваши радужки «закрываются», увеличивая глубину резкости. Если смотреть далеко, все выглядит одинаково четко, потому что он маленький.
Все зависит от увеличения. Меньшие фокусные расстояния делают изображения в целом очень резкими, потому что детали мелкие. Чем больше фокусное расстояние, тем крупнее детали, поэтому, при прочих равных условиях, на снимках, сделанных с помощью длиннофокусных объективов, будет больше нерезкости.
Фотография Чарльза Хаакера
Эти фотографии были сняты моим специальным макрообъективом на 30 мм.
Слева f/stop (диафрагма) была f/16 (маленькое отверстие). Справа было f/4, отверстие побольше и разница в четыре стопа. Чем меньше апертура, тем больше кажущаяся глубина резкости, и наоборот. Я сфокусирован на одном бутоне очень близко к объективу. 30 мм на кроп-сенсоре — нормальный объектив. На ГРИП здесь влияет в основном диафрагма. Более широкий (f/4) имеет гораздо меньшую глубину резкости, чем закрытый f/16. Что лучше — дело вкуса.
Фотография Чарльза Хаакера
Эта пара была снята одним и тем же 30-мм объективом, но оба снимка были сделаны при f/11. Разница ГРИП здесь контролировалась в основном расстоянием от камеры до объекта. Я думаю, что сначала снял цветонос крупным планом, а затем отступил, чтобы получить больше в кадре, но забыл «открыть» диафрагму пошире. Боке плохое, поэтому кластер не выделяется так, как должен.
Ключевой урок: Фокусное расстояние является лишь одним из четырех факторов, влияющих на видимую глубину резкости.
Рекомендуемое чтение: Если вы хотите освоить настройки камеры для создания великолепных сливочных размытых фонов, возьмите копию премиум-руководства Photzy: Beautiful Background Blur.
Наконец, я надеюсь, что вы узнали из этого руководства что-то новое о фокусном расстоянии. Фотографы, которые давно этим занимаются, забывают, что не все знают то, что знаем мы. Знание того, как работает фокусное расстояние, должно помочь вам при выборе объектива.
Тест для самопроверки:
- Верно или неверно: Фокусное расстояние относится к физической длине оправы объектива.
- Верно или неверно: Объективы с «длинным» фокусным расстоянием имеют широкий угол обзора.
- Какой угол обзора охватывает нормальное фокусное расстояние?
- Что такое эквивалентное фокусное расстояние?
- Верно или неверно: широкоугольные объективы обеспечивают более широкий угол обзора.
- Верно или неверно: телеобъективы — это, по сути, телескопы.

- Какое фокусное расстояние вы чаще всего используете для фотографий луны?
- Верно или неверно: разные фокусные расстояния сильно влияют на перспективу, «сжатие объектива».
- Влияет ли фокусное расстояние на глубину резкости?
Задание: Используя не менее двух объективов с разным фокусным расстоянием, снимите два объекта на некотором расстоянии друг от друга. Не двигайте камеру.
Переместите камеру ближе к сцене и повторите съемку.
Загрузите и сравните кадры. Увеличьте первый набор, чтобы увидеть, изменится ли перспектива при увеличении. Что происходит с перспективой во втором наборе?
Калькулятор фокусного расстояния
Создано Луцией Заборовской, доктором медицинских наук, кандидатом наук
Отзыв Стивена Вудинга
Последнее обновление: 22 апреля 2022 г.
Содержание:- Какое фокусное расстояние?
- Как пользоваться калькулятором фокусного расстояния?
- Как рассчитать фокусное расстояние?
Калькулятор фокусного расстояния — это простой инструмент, облегчающий процесс вычисления увеличения, фокусного расстояния и угла зрения .
Съемка объекта с большого расстояния может быть сложной задачей — мы поможем вам подобрать правильное фокусное расстояние для создания изображения, которое идеально соответствует размеру сенсора вашей камеры . 📷
В статье ниже мы научим вас, как найти фокусное расстояние, узнаем уравнение объектива и поговорим о нескольких основных принципах фотографии и выборе объектива.
Какое фокусное расстояние?
Фокусное расстояние — одно из основных значений фотографического объектива. Производители обычно дают его в миллиметрах (мм) .
Фокусное расстояние описывает расстояние между задней главной точкой и сенсором, другими словами, это пространство, начинающееся от центра линзы до точки, где лучи света сходятся в фокальной точке (чтобы сформировать резкое изображение на поверхности цифрового сенсора или 35-мм пленки).
Двояковыпуклая линза — поведение световых лучей из фокуса.
Кредит: Kvr.lohith, CC BY-SA 4.0, через Wikimedia Commons.
💡 Фокусное расстояние можно определить только когда объектив сфокусирован на бесконечность
🖼️ Благодаря фокусному расстоянию мы можем рассчитать угол зрения — эта переменная сообщает нам количество сцена, которая будет захвачена. Чем шире угол , тем большая часть сцены может быть передана датчику и быть видимой на фотографии. Благодаря опции угла обзора нам не нужны дополнительные поле зрения калькулятор — все готово!
🔍 Благодаря нашему калькулятору фокусного расстояния объектива вы также можете найти увеличение — оно позволяет нам измерить, как изменяется размер объекта при переносе на фотографию.
Все еще жаждете знаний? Попробуйте другие наши калькуляторы линз:
- Уравнение тонкой линзы
- Уравнение производителя линз
- Закон Снелла 💎
Или узнайте, насколько важна концепция фокусного расстояния, когда нам нужно рассчитать такие параметры, как поле зрения камеры!
Как пользоваться калькулятором фокусного расстояния?
Наш калькулятор уравнения объектива имеет простую структуру; заполните не менее трех полей для получения результатов.
Стандартный размер изображения :
- 3,6, 4,8, 5,8, 6,4, 8,8, 12,8 мм,
- или 1/4, 1/3, 1/2,5, 1/2, 2/3, 1 дюйм.
(Эй, если вы еще не знакомы с разными единицами измерения, попробуйте наш инструмент преобразования длины 😉)
Расстояние до объекта измеряется от передней главной плоскости объектива до самого объекта.
💡 Помните, наши калькуляторы работают в обе стороны . Ваш результат может просто стать еще одним запросом!
Линза, которая заставляет объекты казаться маленькими, будет иметь малое увеличение — с другой стороны, линза, которая увеличивает изображение, будет иметь большое увеличение .
Как рассчитать фокусное расстояние?
Определение фокусного расстояния — простая и очень нужная способность; Следуйте нашему простому руководству по , чтобы узнать все подробности этих вычислений !
Типичная формула фокусного расстояния выглядит следующим образом:
1/Фокусное расстояние = 1/Расстояние до изображения + 1/Расстояние до объекта,где:
- Расстояние до изображения и Расстояние до объекта указано в мм.

- Расстояние до изображения и Расстояние до объекта указано в мм.
А вот преобразованное уравнение, которое мы используем:
Фокусное расстояние = (Расстояние до объекта / ((1 / Увеличение) + 1)) * 1000,где:
- Расстояние до объекта указано в мм; и
- Увеличение не имеет единицы измерения.
Чтобы скопировать калькулятор увеличения объектива , вам понадобится следующее уравнение (присмотритесь повнимательнее — оно также может служить формулой расстояния до изображения !):
Увеличение = Размер изображения / Размер объекта = -(Расстояние до изображения / Расстояние до объекта),где:
- Размер объекта — реальный размер объекта, указанный в мм; и
- Размер изображения — размер цифрового сенсора камеры или 35-мм пленки, указанный в мм.
Чтобы вычислить угол зрения , вам нужно использовать самое сложное уравнение из всех:
Угол обзора = (180/π) * 2 * aTan(Размер изображения / (2 * Фокусное расстояние * (Увеличение + 1))),где:
- aTan(x) означает арктангенс, описываемый как арктангенс функции x (в радианах).

- aTan(x) означает арктангенс, описываемый как арктангенс функции x (в радианах).
łucja Zaborowska, MD, PhD -кандидат
Размер объекта
Размер изображения
Расстояние объекта
Увеличение
×
Фокусные расстояния
Угол
Проверьте 28 аналогичные фото и видео. время рендерингаСоотношение сторонРазмер аудиофайла… 25 more
Как найти правильное фокусное расстояние
Какое фокусное расстояние лучше всего подходит для пленки?
Было бы здорово, если бы это было так просто? Просто задайте одно число, запомните одну деталь или купите один объектив, и вам больше никогда не придется думать о фокусном расстоянии.
К сожалению, выбор наилучшего фокусного расстояния для вашего видео — это гораздо более сложное решение, мало чем отличающееся от выбора лучшей камеры.
Кинопроизводство — это художественная практика, поэтому «идеального» ответа на этот вопрос не существует. Каждый создатель подходит к каждому проекту со своим видением или идеей; это означает, что технические детали (настройки камеры, выбор передач и т.
д.) будут меняться в зависимости от ситуации.
Контекст играет здесь большую роль. Так же как и местоположение и характер проекта. Поэтому вместо того, чтобы пытаться выяснить, какое фокусное расстояние лучше для видео, давайте рассмотрим некоторые из наиболее надежных вариантов для пары наиболее распространенных проектов, над которыми вы можете работать.
Таким образом, вы будете иметь четкое представление о том, какое фокусное расстояние использовать, исходя из того видео, над которым вы сейчас работаете, и различных типов снимков и ракурсов, к которым вы уже привыкли.
Фокусное расстояние в действии
Прежде чем мы углубимся в дебри, давайте хотя бы дадим краткий обзор того, что такое фокусное расстояние и как оно на самом деле влияет на видеоматериалы.
Фокусное расстояние, на самом простом уровне, является мерой того, какая часть сцены будет захвачена на пленку. Обычно он измеряется в миллиметрах (мм), и именно 90 359, а не 90 366 измеряют длину объектива (хотя именно так его часто представляют).
С более технической точки зрения «фокусное расстояние» измеряет расстояние между местом, где свет попадает на объектив, и местом, где на сенсоре камеры формируется изображение. Это определяет, сколько информации может быть захвачено в процессе съемок.
Другими словами: чем больше фокусное расстояние, тем уже угол обзора и тем выше четкость изображения. Чем короче фокусное расстояние, тем шире угол, но за счет фокусировки.
Фокусное расстояние — это баланс между углом обзора (количеством материала) и увеличением (глубина резкости).
Источник: Nikon. Это все равно, что выбирать, какой цвет рубашки надеть или какой вкус сиропа вы хотите добавить в свой латте.
За исключением этого случая, ваше фокусное расстояние оказывает некоторое влияние на глубину резкости отснятого материала. Это может быть художественное решение, направляющее взгляд зрителя, или это может быть способ получить максимальную отдачу от далеко не идеального места.
Лучший способ подойти к этому вопросу — подумать о том, какие диапазоны фокусных расстояний являются общими для определенных снимков/ситуаций, и что именно дает этот выбор.
Возможно, лучший способ проиллюстрировать это — посмотреть видео с говорящими головами, а именно в виде интервью и видеоблогов.
Лучшее фокусное расстояние для интервью
Самое удобное в интервью то, что ваш объект и фон (почти) всегда будут неподвижными. Вам не придется беспокоиться о прерываниях, и вы можете кадрировать кадр, чтобы не отвлекать зрителей.
Но это также означает, что вам нужно принять решение: выбрать более широкое фокусное расстояние, чтобы сфокусироваться на объекте, или выбрать фокусное расстояние, которое выделяет то место, где вы снимаете?
Фокусное расстояние 35 мм – это стандартное фокусное расстояние для большинства интервью, стандартизированное как для коммерческих, так и для документальных фильмов.
Эта конкретная ширина включает много фоновых элементов, которые помогают задать тон корпоративным видео, отзывам и т. д.
Но 50-миллиметровый объектив намного ближе к тому, что видит человеческий глаз. Этот путь будет почти инстинктивно казаться зрителям «естественным», даже если это ограничивает ваш творческий контроль и способность глубоко вытягивать из-за темы.
Еще одна важная вещь, о которой следует помнить, это уровень комфорта вашего объекта. Кто-то, кто стесняется определенной особенности или характеристики, может на самом деле хотеть, чтобы вы сосредоточили внимание аудитории на разных вещах. Или, может быть, у вас очень напыщенный характер, и вы понимаете, что хотите запечатлеть (или скрыть) их дикие жесты рук.
Удобный объект съемки — лучший способ снять естественное интервью, так что вам нужно принять это во внимание, если это вообще возможно (даже если это потребует от вас немного больше работы).
Лучшее фокусное расстояние для видеоблогов
Создатели видеоблогов склонны одинаково кадрировать видеоблоги, и это создало тенденцию, которая превратилась в неофициальный стандарт.
Фокусное расстояние 18-35 мм может показаться широким диапазоном, но все, что здесь включено, захватит ваше лицо, а также продемонстрирует вашу студию/комнату/местоположение.
Большая часть того, почему люди связываются с создателями контента, связана с общими интересами. Скорее всего, вы смотрели видеоблоги и выбирали крутые элементы на заднем плане, будь то кашпо или Funko POP! или плакат. Таким образом, вы хотите включить это в свою глубину резкости, но не за счет своего лица.
Вот пример, показывающий влияние различных фокусных расстояний в такой ситуации:
Возможно, самым ценным моментом в этом видео является мысль о том, что настройки камеры могут влиять на эмоциональную реакцию вашего зрителя. Таким образом, выбор правильного фокусного расстояния — это не просто художественный выбор или технический прием.
Он помогает создать то, как это воспримет аудитория.
Фокусное расстояние как инструмент повествования
Признак великого режиссера — найти способы использовать все инструменты и приемы для улучшения визуального повествования своей работы. Это мало чем отличается от западных фильмов, в которых используется ковбойский кадр, или отслеженных кадров эпического масштаба в фильмах о войне.
И точно так же, как кадрирование и ракурсы камеры могут помочь вам создать эмоцию или задать тон, фокусное расстояние обеспечивает довольно четкое направление для направления взгляда зрителя в отснятом материале.
Итак, теперь мы переходим к сложной части: выяснению того, какую реакцию создают фокусные расстояния в сочетании с углами, освещением и т. д. Простое знание того, что это инструмент для повествования, не говорит вам точно, как вы можете использовать определенные объективы/фокусные расстояния для своих преимущество.
Единственный способ выяснить, какое фокусное расстояние лучше для видео, сводится к комбинации всех этих частей.
И хотя эта формула будет менять проект за проектом (или даже кадр за кадром), давайте рассмотрим несколько конкретных примеров того, как фокусное расстояние использовалось для улучшения и даже передачи повествования в сцене.
Орсон Уэллс и 25 мм
Начнем со всеми любимого примера фокусного расстояния как инструмента повествования: Орсона Уэллса.
Помимо того, что Уэллс был искусным режиссером, он также любил использовать объективы с коротким фокусным расстоянием. Он мог придать большую глубину каждому кадру, и его опора на этот стиль также помогла исказить визуальные эффекты, что еще больше укрепило его усилия по созданию странных и отталкивающих фильмов.
Взгляните на Citizen Kane , шедевр Уэллса и пример фокусного расстояния 25 мм: , глубина резкости и т. д. Каждая часть кадра создает кадр, который мог бы существовать сам по себе, без остального фильма, и он по-прежнему будет влиять на кинематографистов сегодня.
Фрэнсис Форд Кополла и 40 мм
Вместо того, чтобы рассказывать о том, как выбор объектива Кополлы усилил повествование Крестного отца , давайте сразу перейдем к примеру:
youtube.com/embed/pt95KE5AtQE» title=»YouTube video player» frameborder=»0″ allow=»accelerometer; autoplay; clipboard-write; encrypted-media; gyroscope; picture-in-picture» allowfullscreen=»»>
разбивка по конкретному фокусному расстоянию. Но это видео действительно анализирует повествование Кополлы и то, насколько оно зависит от кадрирования.
В каждом кадре этого видео используется фокусное расстояние 40 мм, благодаря которому мы приближаемся к персонажам, что позволяет нам улавливать мельчайшие детали их выражений и непосредственное окружение. Это говорит о более широкой истории так же, как диалог или действие.
Другие известные режиссеры
Чтобы было ясно, выбор определенного фокусного расстояния для проекта не редкость. Подумайте о своих любимых режиссерах, и есть большая вероятность, что у них есть определенный объектив или стиль кадрирования, который они выбирают по умолчанию либо инстинктивно, либо по творческому выбору.
youtube.com/embed/nMdb70ShnkI» title=»YouTube video player» frameborder=»0″ allow=»accelerometer; autoplay; clipboard-write; encrypted-media; gyroscope; picture-in-picture» allowfullscreen=»»>
Это ничем не отличается от художника, который постоянно изображает океан, или музыканта, который всегда использует в своей работе определенный инструмент.
У многих художников есть отличительная черта или отличительная черта их работы, и поскольку фокусное расстояние так сильно влияет на то, как история фильма представлена зрителю, неудивительно, что режиссеры подходят к своей работе с учетом этого.
Опять же, это связано с идеей лучшего фокусного расстояния для видео и тем фактом, что, в конце концов, этого просто не существует. «Лучший» вариант будет полностью зависеть от ваших личных предпочтений, потребностей проекта и, если быть честным, доступного вам оборудования. И в этом нет ничего плохого.
Ридли Скотт снял Чужой на анаморфотный объектив 75 мм.
Альфред Хичок по умолчанию использовал 50 мм во многих своих проектах. Стивен Содерберг был одержим 18-миллиметровым объективом для Moonlight . Стивен Спилберг, по сути, связал свою режиссерскую карьеру с фокусным расстоянием 21 мм.
Хорошая новость в том, что дверь открыта. Конечно, понимание роли фокусного расстояния в кадрировании поможет вам начать работу. И изучение того, что используют ваши любимые режиссеры, поможет вам визуализировать эти знания. Но единственное, что должно повлиять на выбор фокусного расстояния, — это ваше собственное творческое видение, независимо от того, работаете ли вы над художественным фильмом или клиентским проектом.
Как и во всем остальном в творческом или кинематографическом процессе — например, с какими типами снимков вы экспериментируете или какое аудиооборудование покупаете — выбор зависит от вас.
Подводя итоги по фокусным расстояниям
В завершение, давайте попытаемся использовать все, что мы узнали о фокусном расстоянии выше, и исследовать, как вы можете использовать эти различные фокусные расстояния для своих собственных проектов.
Объективы с коротким фокусным расстоянием, широкоугольные и телеобъективы — всегда важно исследовать угол обзора для проекта. Для некоторых людей фокусное расстояние будет просто числом на боковой стороне вашего зум-объектива.
И все мы знаем, что уравнение для определения эквивалентного фокусного расстояния для любого проекта может быть сложно вычислить, если вы начнете учитывать другие факторы, такие как датчик кадрирования или базовый коэффициент кадрирования. Тем не менее, от зум-объективов до телеобъективов с фиксированным фокусным расстоянием угол обзора может сильно различаться.
Однако, если вы работаете с солидным оператором-постановщиком, который понимает фокусные расстояния и может работать с объективами с фиксированным фокусным расстоянием и сенсором вашей камеры, эти фокусные расстояния становятся гораздо более важными.
Если вы хотите продолжать читать о фокусном расстоянии и о том, как работать с разными фокусными расстояниями (будь то широкоугольный объектив, зум-объектив, телеобъектив или даже камера с кроп-сенсором), ознакомьтесь с этими дополнительные статьи из блога Soundstripe ниже.
- Лучшая музыка без лицензионных платежей для ваших видео
- Руководство по музыке для кино без авторских прав
- Руководство по музыке для фильмов, не защищенной авторскими правами
- Как использовать (и нарушить) правило 180 градусов
- Раскрытие возможностей съемки под большим углом в вашей кинематографии
Объективы камеры и фокусное расстояние. Какие цифры на объективе?
Объективы играют важную роль в фотографии — некоторые могут даже утверждать, что они не менее, если не более важны, чем выбор камеры.
Как мы уже говорили в первой главе этого курса, разные объективы дают разные результаты в зависимости от конфигурации корпуса объектива. Эти конфигурации определяют увеличение и угол обзора и позволяют создавать различные эффекты в зависимости от объектива.
Как работают линзы камеры
Линзы фокусируют свет на носитель записи, что позволяет записывать изображение. Как видно из иллюстрации цифровой зеркальной камеры ниже, свет попадает в объектив и проходит через передний элемент (2), прежде чем достичь нескольких элементов объектива (3, 5 и 6).
Эти элементы служат для направления света в одну фокусную точку, чтобы он мог точно регистрироваться датчиком (9) после того, как зеркало (7) поднимется (что срабатывает при нажатии кнопки спуска затвора). Беззеркальные камеры работают так же, но без зеркала или призмы.
Качество объектива определяется такими факторами, как его максимальная светосила (число диафрагмы, указанное на объективе), его разрешающая способность (насколько резкие получаемые изображения), цвета, которые он может сфокусировать (качество стекла), достигаемый контраст (а также качество стекла) и тип материала, из которого изготовлен объектив, — все это часть конструкции объектива.
Что означают цифры на объективе
Теперь, когда вы понимаете основы работы объектива, вам может быть интересно, что означают все цифры (и буквы) на объективе. Обычно объективы пишут в таком формате: Canon EF 24-70mm f/2.8L II USM Lens или Nikon AF-S 50mm f/1.8G. Каждая из этих цифр и букв сообщает вам важную информацию, такую как фокусное расстояние, максимальная диафрагма, версия объектива и мотор фокусировки.
Другие указанные характеристики могут включать стабилизацию, диаметр фильтра и расстояние фокусировки.
При покупке объектива важно учитывать каждый из этих пунктов, поскольку они частично расскажут вам о характеристиках и возможностях объектива.
Типы объективов для фотоаппаратов
Что касается объективов, то недостатка в них нет. Проще говоря, объективы можно разделить на две основные группы — объективы с фиксированным фокусным расстоянием и объективы с переменным фокусным расстоянием, оба из которых имеют разное фокусное расстояние.
Фикс-объективы и зум-объективы
Фиксированные (или фиксированные) объективы имеют фиксированное фокусное расстояние. Доступные в различных фокусных расстояниях, объективы с фиксированным фокусным расстоянием известны тем, что обеспечивают высокое качество изображения. Они также обычно предлагают гораздо более широкую апертуру по сравнению с зум-объективами.
Зум-объективы, с другой стороны, обеспечивают различные фокусные расстояния в одном объективе.
Это делает их очень универсальными, а также снижает потребность в нескольких объективах.
Фокусное расстояние
Фокусное расстояние является одной из определяющих характеристик объектива, поскольку оно определяет угол обзора, а также увеличение. То, как определяется фокусное расстояние, требует понимания физики света и вогнутых или выпуклых линз, но очень просто, когда свет попадает в линзу, стеклянные элементы внутри линзы служат для сведения света в одну точку, известную как «фокус». Расстояние между этой точкой и центром линзы и есть фокусное расстояние.
Фокусное расстояние обычно указывается сбоку на корпусе объектива, а иногда и на передней части объектива вместе с диаметром объектива. В диапазоне от 8 мм до 2000 мм фотографы могут выбирать из множества фокусных расстояний, каждое из которых лучше подходит для разных жанров фотографии. Объективы с более коротким фокусным расстоянием обеспечивают гораздо более широкий угол обзора и поэтому лучше подходят для съемки пейзажей, чем для предметной фотографии, а также имеют меньшее увеличение.
Противоположное также верно для более длинных фокусных расстояний, которые могут лучше подходить для съемки спорта или дикой природы, чем для архитектурной фотографии. Объективы с меньшим фокусным расстоянием также обеспечивают меньшее увеличение, чем объективы с большим фокусным расстоянием.
Фокусное расстояние влияет не только на угол обзора и увеличение, но и на дрожание камеры. Объективы с большим фокусным расстоянием более подвержены дрожанию камеры из-за большего увеличения — малейшие движения увеличиваются, что может привести к размытым фотографиям. Как правило, я рекомендую снимать с выдержкой, равной фокусному расстоянию или превышающей ее, так как это может помочь предотвратить это.
Диафрагма
Хотя это и не тип объектива, апертура является еще одной важной характеристикой объектива.
Как вы уже знаете из предыдущих глав, диафрагма — это отверстие в линзе, которое определяет количество света, попадающего на матрицу. Это указывается в формате 1:2,8, например, второй набор цифр указывает на максимальную апертуру.
Некоторые объективы будут иметь две максимальные диафрагмы (показаны как 1:4-5,6). Это означает, что при увеличении диафрагма меняется. Таким образом, при самом коротком фокусном расстоянии вы сможете снимать на f4, но как только вы увеличите фокусное расстояние до самого длинного, самая широкая диафрагма, с которой вы сможете снимать, будет f5,6. Как правило, объективы с более широкой апертурой предпочтительнее из-за их повышенных возможностей улавливания света.
Существует также категория объективов с фиксированной диафрагмой. Катадиоптрические или зеркальные линзы, которые раньше были довольно распространены, обычно имеют большее фокусное расстояние, например 500 мм при фиксированной диафрагме f6,3. Большинство телескопов являются катадиоптрическими.
Пример лепестков диафрагмы, частично закрытых примерно до f8. © Karl Taylor. Однако на данный момент важно отметить, что на самом деле их может быть пять. Это связано с тем, что изображения можно записывать без объектива.
Эти камеры известны как камеры-обскуры (или камеры-обскуры). Однако запись изображения без объектива гораздо сложнее и не дает фотографу такой же творческой свободы, как при использовании объективов. По сути, без объектива вы снимаете с очень маленькой фиксированной диафрагмой. Объективы из-за различий в увеличении позволяют нам снимать много разных объектов, что просто невозможно с камерой-обскурой. Дополнительные сведения об этом см. в руководстве в формате PDF.
Все содержимое © Copyright Karl Taylor Education.
Какое фокусное расстояние объектива подходит для моей фотографии?
Узнайте, как выбрать правильный объектив камеры для вашей фотографии.
Натали (Аллен) Карраско Наталиалленко
Участвовать в искусстве фотографии? Вы только что приобрели новый корпус камеры и хотите решить, какой объектив купить? Выбор подходящего объектива для ваших нужд полностью зависит от фокусного расстояния.
Вы снимаете портреты, свадьбы, спорт или дикую природу? Улица? Еда?
Помните, что все фокусные расстояния полностью зависят от зрения или личных предпочтений фотографа. Как и во всех видах искусства, здесь нет жестких правил, которых нужно придерживаться. Эта статья является просто руководством для каждого фокусного расстояния, включая некоторые технические различия между различными предложениями, которые вы видите сегодня. Давайте углубимся.
Завинтите его с легкостью.
Широкоугольный объектив 18 мм.
Что такое фокусное расстояние объектива? Фокусное расстояние относится к 100 мм). В отличие от того, во что верят многие креативщики, фокусное расстояние объектива не является физическим размером объектива и почти не имеет ничего общего с его физическим размером.
Фокусное расстояние объектива сочетает в себе различные элементы, помогающие сфокусировать свет и свести к минимуму искажения.
Место, где все световые лучи сходятся, образуя четкое изображение, называется оптическим центром линзы.
Найти фокусное расстояние объектива относительно просто. Возьмите объектив и посмотрите на его внешний корпус; вы увидите число рядом с миллиметром, указывающее фокусное расстояние.
Если вы не знакомы с этими терминами, объективы с постоянным фокусным расстоянием — или их часто называют «фиксированными» — это именно то, что звучит как одно фокусное расстояние, которое нельзя изменить. Объективы с постоянным фокусным расстоянием разработаны с учетом универсальности, создавая идеальное фокусное расстояние для креативы, предпочитающие минимальную настройку.
Фиксированный объектив с фиксированным фокусным расстоянием 50 мм.
Кропнутые и полнокадровые объективы Полнокадровый формат и формат APS-C указывают физические размеры сенсора, которые полностью отличаются от количества пикселей.
Полнокадровый датчик имеет размер 36 мм на 24 мм, основанный на традиционном формате 35-мм пленки. Датчик APS-C в 1,5 раза меньше, 25,1 мм на 16,7 мм, и назван в честь формата пленки Advanced Photo System type-C, отсюда и его аббревиатура.
35-мм пленка исторически была более популярным форматом из-за ее почти идеального размера, позволяющего запечатлеть почти все, что находится под радаром. В аналоговом мире гораздо проще носить с собой 35-мм камеру, чем камеру среднего или большого формата, не так ли? Несмотря на то, что они более компактны, они кажутся достаточно большими, чтобы создавать высококачественные фотографии, что делает их очень желанной вещью как для профессиональных фотографов, так и для любителей.
Этот термин — полнокадровый — был определен в отличие от более мелких, или APS-C, сенсоров камеры. Полнокадровый объектив примерно эквивалентен кадру 35-мм пленки, а датчик APS-C немного меньше. Когда вы устанавливаете полнокадровый объектив на камеру с датчиком APS-C, вы получаете кроп-фактор; датчик размера APS-C вашей камеры увеличивает сцену для создания изображения, которое будет соответствовать кругу полнокадрового изображения объектива.
Эффект заключается в том, что 50-мм полнокадровый объектив, установленный на корпусе APS-C с 1,5-кратным кроп-фактором, захватывает поле зрения, такое же, как 75-мм объектив на полнокадровом корпусе.
Три популярных объектива Sony с матрицей APS-C.
Что такое телеобъектив? малая глубина резкости. Короче говоря, они помогают фотографическим объектам казаться ближе, чем они есть на самом деле, обеспечивая красивое сжатие для желаемого размытого фона. На рынке представлен широкий ассортимент различных телеобъективов, в том числе…
70–200 мм Объективы способны трансфокировать на любое фокусное расстояние в пределах указанного диапазона; идеально подходит для портретной фотографии, чтобы получить резкий объект с прекрасным эффектом размытия боке на заднем плане. Эти объективы отлично подходят для съемки событий на большом расстоянии, таких как свадьба или спортивное мероприятие, так как вы можете запечатлеть достаточное количество динамичных кадров, не получая 9 кадров в секунду.
0359 слишком близко .
100–400 мм Объективы также являются зум-объективами, далеко расширяющими возможности объектива 70–200 мм. Фотографы, занимающиеся спортом и дикой природой, ценят дальнобойность этих объективов и удобную возможность масштабирования с эффективной детализацией.
Объективы с фиксированным фокусным расстоянием 85 мм имеют малую глубину резкости, что делает их идеальными для портретов с резкими объектами на переднем плане и размытым фоном. Портретный режим современных смартфонов часто имитирует эффект 85-мм объектива с фиксированным фокусным расстоянием.
Объективы с фиксированным фокусным расстоянием 135 мм имеют такую же малую глубину резкости, что и объективы с фиксированным фокусным расстоянием 85 мм, только на большем расстоянии. Они используются для портретов, свадеб/мероприятий и более художественной экспериментальной фотографии.

Сони
Объектив FE 70–200 мм f/4 G OSS
Стреляете далеко и хотите сохранить стабильность? Снимайте удаленные объекты, сохраняя вес камеры с помощью объектива FE 70-200mm f/4 G OSS от Sony.
Купить за $1498,00
Изображение на объективе 100–400 мм f/4,5–5,6
Изображение на объективе 85 мм f/2,8
Изображение на объективе 70–200 мм f/2,8
Назначение широкоугольного объектива Назначение широкоугольного объектива Широкоугольный объектив часто характеризуется фокусным расстоянием 35 мм или меньше, что дает фотографу широкое поле зрения. Чем шире ваше поле зрения, тем большую часть сцены вы сможете легко захватить в кадр. Эти объективы идеально подходят для многих сценариев, и у большинства фотографов в комплекте есть хотя бы один надежный широкоугольный объектив.
Если вы начинающий фотограф или вам нужен первый объектив для фотокамеры, разумно выбрать широкоугольный объектив 35 мм. Если вам нужно что-то сверхширокое, любой объектив с фокусным расстоянием от 24 мм до 16 мм — отличный вариант. Фокусные расстояния ниже 16 мм считаются сверхширокоугольными .
Самый популярный широкоугольный диапазон зума 16–35 мм . Большинство комплектных или стандартных зум-объективов имеют номер 24 мм или 28 мм . Самые широкоугольные объективы на рынке — 10 мм (прямолинейные) и 8 мм (рыбий глаз).
Наконец, линза «рыбий глаз» — очень забавное дополнение к сумке для камеры, если вам нужен максимально широкий обзор. Их угол обзора обычно составляет 180 °, что позволяет вам видеть половину полного оборота и предлагает характерный полусферический тип искажения объектива.
Они втискивают в себя как можно больше информации. Таким образом, они не производят прямых линий. Они отлично подходят для творческих, экспериментальных фотопроектов; особенно в модных портретах или скейтбординге.
Сони
Объектив FE 16–35 мм f/2,8 GM
Ищете светосильный широкоугольный зум-объектив для камеры Sony? Объектив Sony FE 16-35mm f/2.8 GM обеспечивает постоянную малую глубину резкости на всех фокусных расстояниях.
Купить за 2 198,00 долл. США
Изображение на объективе 35 мм f/1,4.
Изображение на объективе 70–200 мм f/2,8
Изображение на объективе 24 мм f/1,4.
Широкие ангелы являются фаворитами среди большинства блоггеров и повседневных шутеров; они идеально подходят для съемки всей сцены, а также ограниченного пространства.
Если вы хотите показать, как выглядит вся спальня или весь ресторан с толпами посетителей — лучше всего подойдет объектив с более коротким фокусным расстоянием.
Объективы с большим фокусным расстоянием — это объективы с фокусным расстоянием от 100 до 600+, которые приближают удаленные объекты к камере. Созданные специально для фотографов-пейзажистов, длинные модели идеально подходят для съемки дикой природы, птиц на кормушке на заднем дворе, детей на вершине водной горки или спортсменов на другой стороне футбольного поля. Объективы длиннее 70 мм фокусируются на бесконечности после 100 футов. Это бесконечное расстояние фокусировки означает несколько разных вещей.
Все, что находится в 100 футах перед камерой, будет не в фокусе при фокусировке на фоне.
Фон будет размытым при фокусировке на чем-либо на расстоянии менее 100 футов.
Как правило, разумно выбирать объектив с большим фокусным расстоянием, например 70 мм, 135 мм или 200 мм, чтобы изолировать текстуры и отдаленные детали для создания драматических фонов.
Объективы с широким фокусным расстоянием, такие как 16 мм, 24 мм или 35 мм, лучше всего подходят, когда вы хотите, чтобы вся сцена была в фокусе, например, при съемке простых пейзажей с длинными ведущими линиями.
Изображение снято на объектив Moment Fisheye 14 мм.
Читать далее:
Линзы
Лучшие объективы Fujifilm в 2022 году
Эндрю Кернс
Камеры
Разница между полнокадровыми камерами и камерами APS-C
Майк Дьюи
Линзы
Лучшие объективы Sony 2022 года
Майк Дьюи
О рецензенте
Натали (Аллен) Карраско
Главный редактор Moment, фотограф, садовник-любитель, любитель натуральных вин, йог, загорающий, бродяга и т.
д.
Еще Фото и видео
Максимизируйте фото и видео на своем телефоне с помощью этих 5 лучших мобильных фильтров
Обновлено 15 сентября 2022 г.
5 лучших функций камеры, которые мы рады протестировать на новом iPhone 14 Pro
Обновлено 13 сентября 2022 г.
Первые впечатления от объектива Fujifilm XF56mm F1.2 II
Обновлено 8 сентября 2022 г.
Первые впечатления от Fujifilm X-h3 — примеры изображений и видеороликов
Обновлено 8 сентября 2022 г.
Камера iPhone 14 Pro — наши мысли и что вам нужно знать
Обновлено 7 сентября 2022 г.

Мой самый широкоугольный объектив.

